细胞增殖过程的阶段序列通常被称为细胞周期,分为DNA合成期(S期)和有丝分裂分离期(M期),在S期和M期之前有两个中间间隙期(G1期和G2期)。那么关于细胞周期有什么课题设计思路呢?今天我们一起来探讨一下。
接下来我们将分享一篇发表于中科院1区期刊nucleic acids research,影响因子为16.7的文献,希望能给大家带来不一样的灵感。
一、文章信息

二、研究背景
①CARM1是一种I型精氨酸甲基转移酶,被证明在无数细胞过程中发挥关键作用,包括转录、DNA损伤反应、前mRNA剪接、细胞周期进程和细胞分化;
②NuRD复合体(核小体重塑和去乙酰化酶)被发现是一个大的多亚基复合体,偶联ATP依赖性染色质重塑和组蛋白去乙酰化酶活性;
③NuRD活性的改变已被证明会导致发育缺陷、癌症和加速衰老;
④转录因子和辅助因子,如GATA1/FOG1、SALL1、cJUN、IKAROS和ZMYND8,已被证明会在特定环境下将NuRD复合物招募到特定的基因位点。
三、技术路线

四、研究结果
1.CARM1与NuRD复合物相互作用
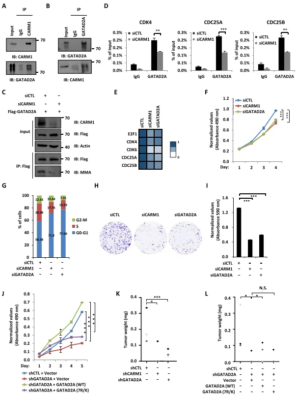
CARM1是一种甲基转移酶,在无数细胞过程中起关键作用。为了进一步研究CARM1介导的甲基化的功能,首先研究者尝试鉴定CARM1相关蛋白。图1A~B表示,NuRD复合体的亚基也大量存在于与CARM1相关的蛋白质中,其中包括CHD3/4、RBBP4/7、HDAC1/2、MTA1/2/3、MBD2/3、GATAD2A/2B和KDM1A。如图1C,IP实验证实了CARM1与NuRD复合体中的每个亚基之间存在相互作用。从图1D可知,GATAD2A亲和纯化的洗脱物对CARM1的组蛋白底物H3表现出甲基转移酶活性,进一步支持CARM1和NuRD之间的相互作用。图1E~H的体外GST下拉实验和co-ip结果,也证实了CARM1与GATAD2A在内源性水平上的相互作用,即GATAD2A敲低后,互作减弱。从图1I~K中,作者还发现CARM1的氨基末端与GATAD2A相互作用是必需的,区域3的缺失几乎消除了CARM1与GATAD2A的相互作用。综上,CARM1通过GATAD2A与NuRD相互作用,可能也通过GATAD2B(由于高度同源性)。


2.CARM1高甲基化NuRD复合体中的GATAD2A/2B
为进一步探究CARM1与NuRD的相互作用,研究者进行一系列探究,如图2A~C结果显示,CARM1主要甲基化GATAD2A,区域3的缺失几乎消除了CARM1介导的GATAD2A甲基化,且选择性CARM1抑制剂EZM2302可以抑制GATAD2A的甲基化。如图2D~F,在CARM1敲除细胞中,GATAD2A所有精氨酸位点的甲基化都被消除,进一步支持细胞中GATAD2A被CARM1完全甲基化。值得注意的是,如图2G,根据质谱分析,当CARM1被耗尽时,NuRD复合物的组成没有明显改变。将纯化的GATAD2A与PRMT1至9分别进行体外甲基化测定。从图2H~I发现,CARM1唯一地甲基化GATAD2A,而当GATAD2A中的七个精氨酸位点突变为赖氨酸时,CARM1的甲基化几乎被消除。综上,NuRD复合体中的GATAD2A在一组精氨酸位点上被CARM1特异性和专一地甲基化。

3.CARM1和NuRD复合体共同占据大量染色质位点
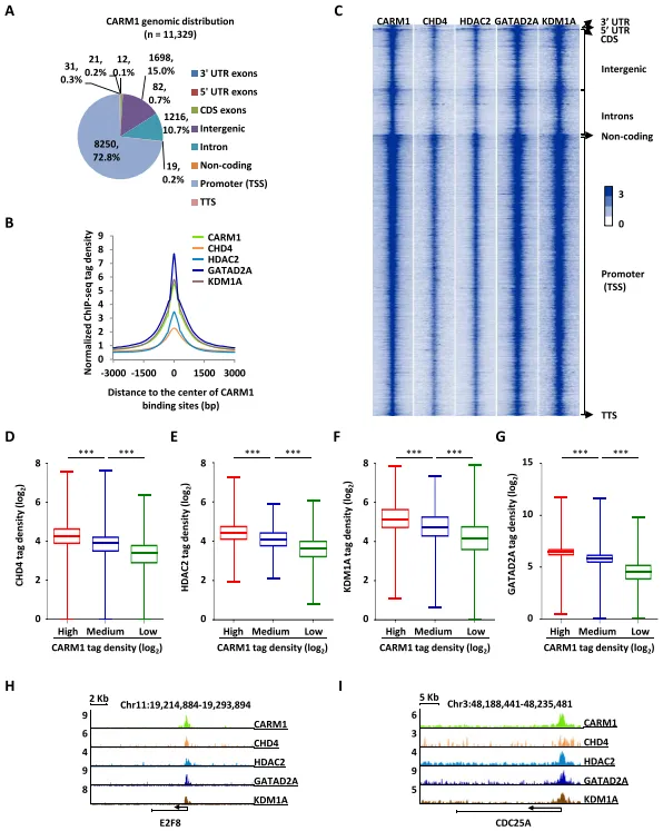
随后,从ChIP-seq检测中发现大量CARM1结合位点,如图3A显示,其中大部分位于NuRD亚基的基因启动子区域。如图3B~C中标签密度图和热图显示,CHD4、HDAC2、GATAD2A和KDM1A与CARM1基本结合在同一个基因组区域。又从图3D~G得到CHD4、HDAC2、GATAD2A和KDM1A的ChIP-seq标签密度与CARM1高度相关。ChIP-seq检测到的CARM1、CHD4、HDAC2、GATAD2A和KDM1A在代表性基因上的结合如图3H~I所示。综上,CARM1和NuRD共同占据染色质上的大量启动子位点。

4.CARM1和NuRD激活大量细胞周期基因,以CARM1酶活性依赖的方式促进细胞周期进程

5.CARM1介导的GATAD2A甲基化参与NuRD染色质结合、细胞周期基因的转录激活和细胞周期进程
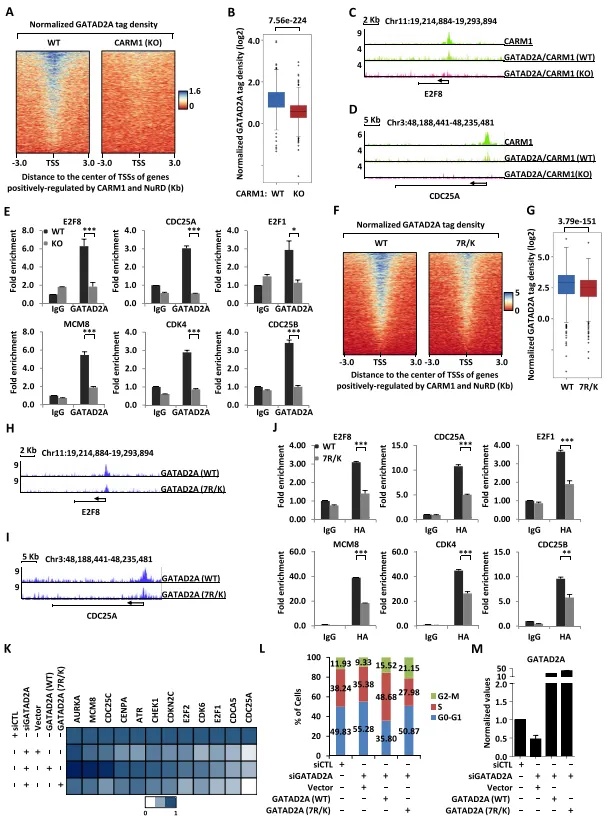
随后作者进行了ChIP-seq分析,结果如图5A~B显示,在CARM1 KO细胞中,GATAD2A与CARM1和NuRD共同调控的基因的结合明显减弱。通过ChIP-qPCR分析代表性基因,如图5C~E显示,进一步验证了CARM1敲低对GATAD2A结合的影响。其次,从图5F~G发现与GATAD2A(WT)相比,7R/K突变体在CARM1和NuRD共调控基因上的结合明显降低。图5H~J通过ChIP-qPCR分析结果进一步验证了,GATAD2A(WT)和7R/K突变体在代表性基因上的结合。图5K~L也说明了与GATAD2A(WT)相比,7R/K突变体修复由GATAD2A敲低引起的基因表达缺陷和细胞周期阻滞的效率要低得多。综上,CARM1介导的甲基化参与了NuRD复合物的染色质结合、细胞周期基因的转录激活和细胞周期进程。

6.CARM1介导的GATAD2A甲基化是体外和体内乳腺癌细胞生长所必需的
现有研究表明NuRD活性的改变会导致癌症,同时作者已探究出CARM1介导的甲基化参与NuRD的细胞生长过程。因此作者深入探究CARM1在癌细胞生长过程的作用机制。首先进行了co-ip实验,结果如图6A~B显示,在MCF7细胞中验证了CARM1和GATAD2A之间的直接相互作用。从图6C~D得到,CARM1的敲低导致GATAD2A甲基化,以及GATAD2A结合代表性细胞周期基因启动子区域的显著减少。因此,如图6E显示,CARM1和GATAD2A的敲低导致这些细胞周期基因的表达减少。又从图F~G可知,在MCF7细胞中敲除CARM1或GATAD2A后,细胞增殖率明显下降,细胞停留在G1期。集落形成实验进一步证实了对MCF7细胞生长的影响。图6J表示,7R/K突变体修复GATAD2A敲低引起的细胞增殖缺陷的效率较低。如图6K~L所示,动物实验发现敲低CARM1和GATAD2A可显著减弱雌激素诱导的肿瘤发生。与细胞实验结果一致,GATAD2A 7R/K突变体在挽救由GATAD2A敲低引起的肿瘤生长缺陷方面效果较差。综上,CARM1介导的GATAD2A甲基化参与了乳腺癌细胞的生长和肿瘤发生。

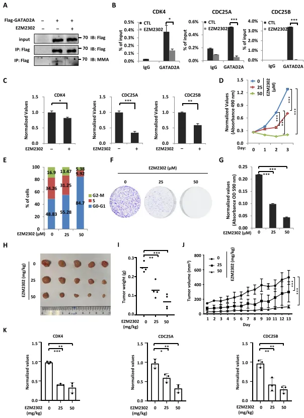
7.用CARM1抑制剂靶向CARM1抑制乳腺癌细胞的体外和体内生长

五、研究小结
作者报道了CARM1直接与NuRD复合体中的GATAD2A/2B亚基相互作用。它们定位于基因的启动子区域,并调节与细胞周期控制有关的大量基因的转录激活。CARM1介导的基因激活需要CARM1介导的一段精氨酸位点的GATAD2A/2B甲基化。为了强调CARM1介导的GATAD2A/2B甲基化和转录事件的生物学意义,在临床乳腺癌样本中观察到CARM1和NuRD的高表达,并且CARM1和NuRD的敲低显著减缓了乳腺癌细胞在体外的生长和体内的肿瘤发生。这些发现揭示了一个依赖于CARM1“高度甲基化”关键染色质重塑复合物NuRD的基因群,并且靶向NuRD甲基化为乳腺癌临床治疗提供了一种有前景的治疗策略。
六、国自然中标情况

实验外包 想了解更多请关注:http://www.do-gene.cn

