耶鲁大学刘延盛团队采用蛋白质组学(BoxCarmax-DIA和TMT标记)技术,分析了SILIC饲料饲养小鼠的 8 种小鼠组织(心脏、肝脏、脾脏、肺、肾脏、肠道、血浆)和 9 个脑区(小脑、海马、前额皮质、黑质、丘脑、杏仁核、内嗅皮层、嗅球、纹状体),并绘制了小鼠 8 种组织以及多个脑区中 11,000 种蛋白质和 40,000 个磷酸化位点的丰度和寿命图谱。

主要发现
1. 该研究提供了一个涵盖小鼠各组织蛋白质周转的高质量综合资源;
2. 蛋白质的丰度和寿命共同决定了组织蛋白质组的功能和稳定性;
3. 蛋白质的寿命与组织中的蛋白质相互作用密切相关;
4. 位点特异性磷酸化在体内功能性地塑造蛋白质的寿命
实验设计
SILIC标记小鼠及取材:代谢标记前3天,给小鼠喂食100%轻赖氨酸组成的SILAC食物,以尽量减少由普通食物切换到SILAC食物对蛋白质稳态的干扰。分别给小鼠喂食8天和32天的SILAC食物。颈椎脱臼处死,快速解剖体组织(心、肝、脾、肺、肾、肠、血浆)和脑区域(小脑、额叶皮质、黑质、丘脑、杏仁核、内嗅皮质、海马、嗅球)的所有解剖标本,液氮冷冻,- 80℃保存。
基于质谱的蛋白质组学和磷酸化蛋白质组学检测:同时采用BoxCarmax-DIA和TMTpro两种方法对各组织进行蛋白质组学和磷酸化蛋白质学检测。

主要结果
1. 各组织蛋白质寿命分布。
蛋白质组在各组织间的整体转换模式表现出适度的相似性,大多数蛋白质组(66.7%-80.04%)的转换时间小于10天,中位PT从肠道的3.27天到小脑的6.45天不等。除心脏(5.61天)外,9个脑区的中位PT(5.89±0.42天)总体上明显高于其他组织(肠道3.27天,肝脏3.28天,脾脏3.62天,肾脏3.82天,肺4.21天)。大脑区域中较长的蛋白质寿命与先前的报道一致,这主要归因于大脑较低的再生能力。绘制了不同组织中单个蛋白质周转率。

2. 各组织蛋白质丰度和寿命的热图(HC图)
在细胞器水平上,HC图显示细胞外基质(EM)在组织中持续富集长寿命蛋白,这表明与其他细胞成分相比,EM蛋白不经历快速更新,这与先前的报道一致。类似的模式在质膜的成分中也被观察到,比如对维持组织完整性至关重要的溶质载体(SLC)蛋白。胶原蛋白虽然数量很少,但在非脑组织中含量很高,并且在所有组织中寿命都很长,这反映了它们在维持组织结构中的关键作用。相比之下,线粒体和核蛋白表现出更高的跨组织变异性,表明组织特异性动态调节。在亚细胞器水平上,HC图显示,与其他组织和其他线粒体蛋白(如线粒体核糖体亚基)相比,大脑中的呼吸链复合体I蛋白具有更高的丰度和更长的寿命,强调了氧化磷酸化在大脑中的重要性12,与图2C结果一致。在个体蛋白水平上,HC图表明SLCs表现出广泛的PAs,但在组织中具有相似的PTs。有趣的是,某些蛋白质,如线粒体核糖体中的Mrps24,呼吸链复合体I中的MTND1, EM中的HSP90aa1和Hsd17b12,以及SLC中的Slc4a1和SLC12a5,显示出异常的寿命,可能指向独立于其复合体和功能类别的兼职蛋白质功能。

3. 蛋白质寿命和蛋白质相互作用(PPI)在组织中的密切联系
有趣的是,在一个特定组织或任何测量的组织中,检测给定蛋白质与其PPI伴侣之间的PT差异,发现PPI伴侣具有不断偏离的周转率(图4E和图S3A),例如Psmd1的Agn, Lmna的Lmnb2和Ak2的Map2(在肝脏和肾脏中)。

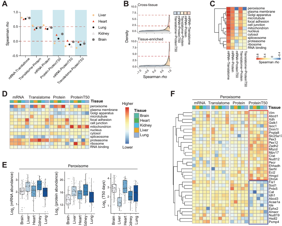
4. 过氧化物酶体是通过蛋白质周转调节
我们将蛋白质组学的数据与转录组和翻译组(分别使用RNA测序和核糖体分析进行测量)数据整合分析,其中5个与组织ppt中的组织重叠(肝、心、肺、肾和脑)。跨组织多组学分析表明,过氧化物酶体是通过蛋白质周转调节。

5. 位点特异性磷酸化在功能上塑造蛋白质在组织中的寿命
DIA-MS和pSILAC-DIA测量了67,169个磷酸化位点的丰度和40,573个磷酸化位点的T50,描绘了大规模的体内磷酸化动力学。在脑区和非脑组织中,34,157±2207和22,821±4650个磷酸化位点携带肽的丰度和T50分别为12,861±1441和7575±2681个。相比之下,血浆中只有大约100个磷酸化位点被量化。磷蛋白组丰度和周转方差的PCA图显示了与总蛋白质组学结果相似的组织间和区域间模式。脑区之间的P-site T50相关性(R =0.40-0.74)明显强于不同组织之间的P-site T50相关性(R =0.13-0.53),尽管两者都低于P-site丰度相关性,表明P-site T50具有实质性的多样性。

技术讨论
本文中的小鼠标记技术可以进一步应用于蛋白质的其他翻译后修饰的检测,例如蛋白质糖基化;
这一方法和TRAIL都不能解决组织内不同细胞类型的蛋白质周转,这可能会显著影响蛋白质组读数。在这方面,可能需要对组织内和组织间的所有不同细胞进行单细胞蛋白质组转换分析。
科研实验外包 想了解更多请关注:https://www.do-gene.cn

