自噬在干细胞分化过程中起着重要作用,在间充质干细胞(MSCs)成骨分化过程中,自噬体的形成上调,但其原因尚不清楚。近期,西安交通大学口腔医院副院长裴丹丹团队在Advanced Science,IF 14.3上发表题为“SEC31a-ATG9a Interaction Mediates the Recruitment of COPII Vesicles for Autophagosome Formation”的研究论文。研究结果确定了干细胞成骨分化中自噬体形成的新机制,并确定了SEC31a是介导COPII和ATG9a囊泡之间相互作用的关键蛋白,这些发现拓宽了对MSCs成骨分化调控机制的理解。

研究结果
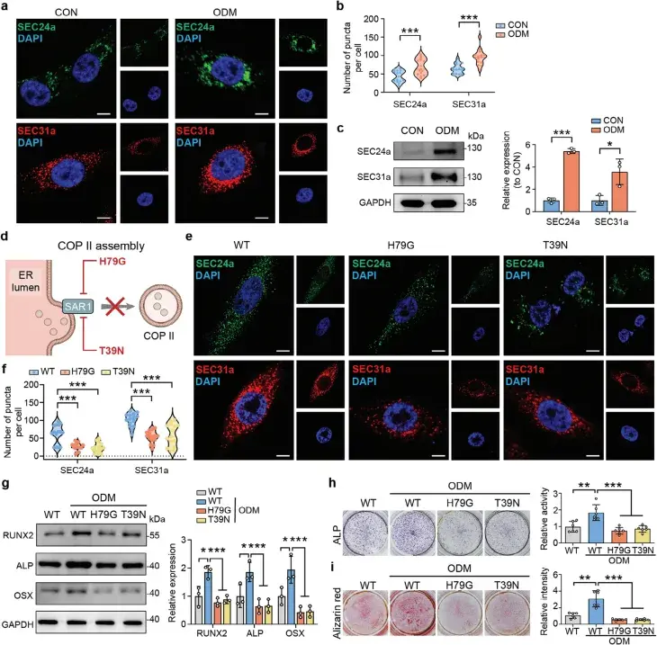
1、COPII囊泡的破坏会损害骨形成
作者初步证实了COPII囊泡水平与成骨过程中自噬的相关性,为了探讨COPII囊泡对成骨的影响,作者在成骨细胞分化培养基(ODM)诱导的条件下,检测人骨髓间充质基质细胞(BMSCs)中COPII囊泡的数量。数据显示,在成骨过程中,SEC24a和SEC31a点的数量显著增加。在ODM诱导的条件下,SEC24a和SEC31a的蛋白表达上调。随后,通过在H79G或T39N位点突变SAR1获得了COPII囊泡缺陷细胞,分析H79G和T39N载体对细胞成骨分化能力的影响,发现骨生成相关蛋白(RUNX2、ALP和OSX)的表达因COPII囊泡的破坏而下调,ALP染色(第7天)和茜素红染色(第21天)也证实分化能力受损。此外,在H79G和T39N突变细胞中,作为成骨标志物的ACP前体减少。以上数据证实了COPII囊泡在成骨中的调节功能,并表明它们可能参与自噬。

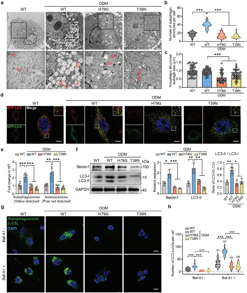
2、成骨过程中自噬体形成的增加依赖于COPII囊泡
由于自噬参与了成骨的调控,且自噬水平与COPII囊泡的数量呈强正相关,作者分析了转染H79G或T39N载体细胞的自噬水平。在成骨条件下,野生型(WT)细胞中自噬体的数量增加;COPII囊泡的破坏显著减少了自噬结构的数量以及平均大小。为了进一步评估COPII囊泡破坏后的自噬活性,作者用mRFP-GFP串联荧光标记的LC3评估了自噬体和自溶酶体(溶酶体融合),在酸性溶酶体环境中,RFP-LC3是稳定的,而GFP-LC3被降解。成骨诱导增加了GFP-和RFP-LC3斑点(黄点),而COPII囊泡破坏减弱了这种增加。进一步评估自噬通量,发现转染H79G或T39N的细胞,即使在Baf-A1处理下,自噬体数量也显著减少。上述结果表明,自噬体的形成受到COPII囊泡破坏的抑制。

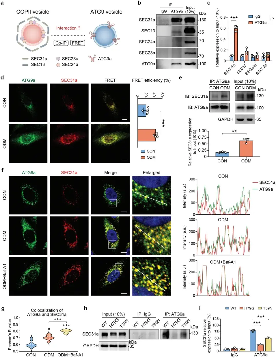
3、通过SEC31a-ATG9a相互作用将COPII囊泡招募到Atg9囊泡中
Atg9囊泡作为自噬体的种子,研究表明,外壳蛋白通过与Atg9囊泡相互作用,帮助COPII囊泡形成自噬体。因此,作者通过免疫共沉淀检测了ATG9a和外壳蛋白之间的相互作用,发现ATG9a与SEC31a的相互作用优于COPII囊泡的其他外壳蛋白。随后,通过荧光共振能量转移(FRET)和Co-IP进一步证实了SEC31a和ATG9a的相互作用,在成骨诱导下,骨髓间充质干细胞中SEC31a的表达以及ATG9a和SEC31a的共定位增加。使用Baf-A1通过阻断自噬体降解来积累自噬体,ATG9a和SEC31a之间的相互作用同时增加。此外,COPII囊泡的破坏不仅降低了SEC31a的表达,而且抑制了SEC31a与ATG9a之间的相互作用。综上所述,SEC31a与ATG9a相互作用,在成骨诱导后,两者的相互作用增强。抑制SEC31a的表达会抑制骨髓间充质干细胞自噬和成骨以及大鼠骨组织成骨。

小结
本研究首次报道了COPII囊泡在成骨中的功能,SEC31a通过与ATG9a相互作用,负责COPII囊泡依赖性自噬体的形成,缺乏SEC31a会损害自噬体的形成和成骨能力。SEC31a是介导COPII和ATG9a囊泡之间相互作用的关键蛋白。综上,这些发现为治疗自噬相关疾病确定了新的靶点和方法。
细胞实验外包 想了解更多请关注:https://www.do-gene.cn

