资源中心
胰腺导管腺癌(PDAC):首次发现参与有氧糖酵解调节的lncRNA
时间:2021-09-22 02:45:00点击量:1659次
摘要:有氧糖酵解,也称为Warburg效应,是大多数癌细胞的标志。有氧糖酵解增加与肿瘤侵袭性密切相关,预示着预后不良。胰腺导管腺癌(PDAC)的特征是显着的基因组畸变和糖酵解表型增加。然而,与PDAC有氧糖酵解有关的详细分子事件尚不清楚。在这项研究中,我们使用来自癌症基因组图谱(TCGA)的多维“组学”数据进行了全面的分子表征。对89个提供信息的PDAC肿瘤的详细分析确定了大量拷贝数变异(MYC、GATA6、FGFR1、IDO1和SMAD4)和突变(KRAS、SMAD4和RNF43)与有氧糖酵解有关。此外,转录谱的综合分析揭示了许多参与PDAC有氧糖酵解的差异表达的长非编码RNA。功能丧失研究表明,LINC01559和UNC5B-AS1敲低显着抑制了PDAC细胞的糖酵解能力,如葡萄糖摄取、乳酸产生和细胞外酸化率降低所揭示的。此外,LINC01559和UNC5B-AS1的基因沉默抑制了肿瘤生长并导致了几种信号通路的改变,例如TNF信号通路、IL-17信号通路和癌症中的转录失调。值得注意的是,LINC01559和UNC5B-AS1的高表达预示着患者预后不良,并与接受术前接受治疗的PDAC患者的最大标准摄取值(SUVmax)相关。18 F-FDGPET/CT。总之,我们的结果破译了PDAC中与糖酵解相关的拷贝数变异、突变和lncRNA景观。这些发现 提高
了我们对PDAC有氧糖酵解分子机制的认识,并可能对精准癌症治疗具有实际意义。



胰腺导管腺癌(PDAC)是一种高度致命的恶性肿瘤,总体5年生存率<8%。预计到2030年PDAC将成为癌症相关死亡的第二大原因,并且大多数治疗策略都难以接受。PDAC的深层全基因组测序研究在许多关键癌基因和抑癌基因,包括已经确定的关键突变和体细胞拷贝数变化(的SCNA)KRAS,TP53,CDKN2A和SMAD4。不幸的是,这些遗传驱动因素目前都不是可靶向的,因此很难为PDAC开发有效的治疗方式。
PDAC的特点是显着的促纤维增生反应和较差的血管分布,这导致了营养缺乏和缺氧的肿瘤微环境。癌细胞最常见的代谢改变之一是有氧糖酵解,也称为Warburg效应,它为癌细胞提供足够的中间代谢物,用于生成快速增殖和避免细胞凋亡所需的还原当量和大分子(核苷酸)。有氧糖酵解可由许多致癌信号调节,例如MYC、HIF-1α和PI3K/AKT通路。最近,新出现的证据表明,长链非编码RNA(lncRNA)通过多种机制调节基因表达,在染色质重塑、胚胎发育、细胞分化、能量代谢和肿瘤发生等多种细胞过程中发挥着至关重要的作用。已在PDAC中鉴定出几种具有致癌活性的失调lncRNA,例如LINC00673、FAM83H-AS1和GLS-AS12,13。然而,负责PDAC有氧糖酵解的lncRNAs在很大程度上仍然未知。
在这项研究中,通过利用来自癌症基因组图谱(TCGA)队列的大规模PDAC基因组数据和分子谱,揭示了许多与PDAC中的有氧糖酵解相关的拷贝数变异、突变和lncRNA。两种异常表达的lncRNA,LINC01559和UNC5B-AS1,被证明可以调节PDAC有氧糖酵解和肿瘤生长。因此,这项研究,1)揭示了基因组改变与癌症代谢之间的分子联系,2)拓宽了对lncRNA介导的PDAC有氧糖酵解调节作用的理解,以及3)为PDAC治疗提供了潜在的治疗靶点。
方法与结果
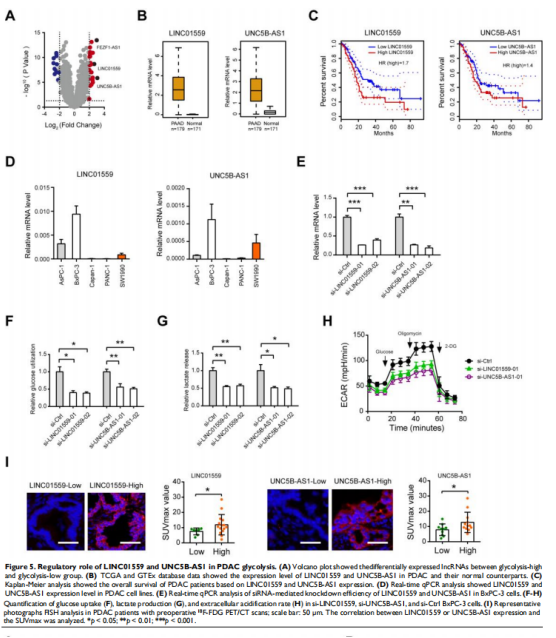
本研究结果表明,分类模型是建立在有氧糖酵解背景下有意义的数据之上,共识聚类识别PDAC糖酵解状态(见图一);研究进一步综合分析显示,PDAC中糖酵解相关基因(GATA6和SDMA4)拷贝数变异与其基因表达水平密切相关(见图二);接下来,本文评估了89份PDAC样本中的体细胞突变特征,结果发现PDAC中的糖酵解相关基因突变(见图三);在糖酵解高组和糖酵解低组之间观察到显着的转录改变,通过相关性分析,我们发现与 PDAC 糖酵解密切相关的 LncRNA(见图四);研究结果进一步提示,LINC01559和UNC5B-AS1的表达与糖酵解途径中许多糖酵解成分的mRNA水平密切相关,表明LINC01559和UNC5B-AS1在PDAC糖酵解中的调节作用(见图五);LINC01559和UNC5B-AS1的基因沉默抑制 PDAC 中的肿瘤生长(见图六)。在本研究中,就PDAC糖酵解表型中的基因组改变和lncRNAs进行了许多重要观察(见图七)。







在本研究中,首先,发现一些CNV和突变优先富集于糖酵解低或糖酵解高样本中。其次,进一步发现许多以前未研究的lncRNA与PDAC糖酵解有关,在PDAC组织中上调。第三,发现对LINC01559或UNC5B-AS1表达的抑制导致糖酵解减少和PDAC细胞增殖。总之,这是PDAC首次破译参与有氧糖酵解调节的lncRNA的报告。
在本研究中,实验结果进一步强调了GATA6、FGFR1、IDO1和SMAD4在PDAC病代谢重编程中的前所未有的调节作用。此外,又发现强调了频繁突变的基因SMAD4、GNAS、RNF43、TGFBR2和PBRM1在调节PDAC糖酵解表型中的重要性。并应进行额外的验证,以深入了解这些形成肿瘤糖酵解的突变。
LINC01559已被鉴定为肾细胞癌的一种潜在非侵袭性生物标志物。研究结果表明,LINC01559和UNC5B-AS1是PDAC有氧糖酵解的新型调节因子。除LINC01559和UNC5B-AS1外,许多差异表达的LncRNAs预计会导致有氧糖酵解,如SH3PXD2A-AS1、SOX21-AS1和FAM83A-AS1.未来的研究可能会揭示这些候选药物对PDAC Warburg代谢的调节作用。
总之,本研究对PDAC有氧糖酵解分子景观的综合分析为这种致命疾病的生物学提供了重要见解。实验观察结果提出了复发性体细胞基因突变和拷贝数改变在PDAC代谢重编程中的新调节作用。此外,靶向调节异常的lncRNAs,尤其是LINC01559和UNC5B-AS1,可能是一种通过抑制PDAC有氧糖酵解的潜在治疗策略。
文章出自:细胞实验外包 想了解更多请关注:http://www.do-gene.cn/

