资源中心
在牙周炎中:高血糖诱导M1/M2巨噬细胞极化
时间:2021-10-08 02:05:00点击量:1762次

与非糖尿病患者相比,糖尿病患者牙周炎的特点是炎症增强和组织损伤加重。糖尿病条件下牙周损伤的进展部分归因于高血糖引起的免疫激活和炎症消退之间的干扰,其中巨噬细胞能够参与其中,因为它们具有可塑性以响应不同的刺激。在此,本文旨在研究糖尿病条件下牙周炎巨噬细胞极化的变化及其潜在机制。
方法与结果
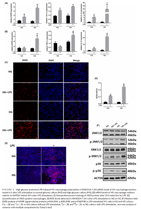
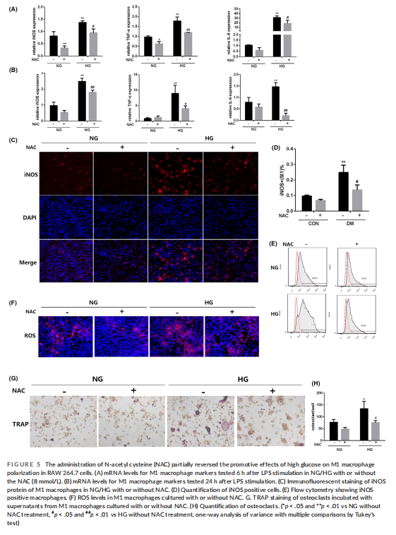
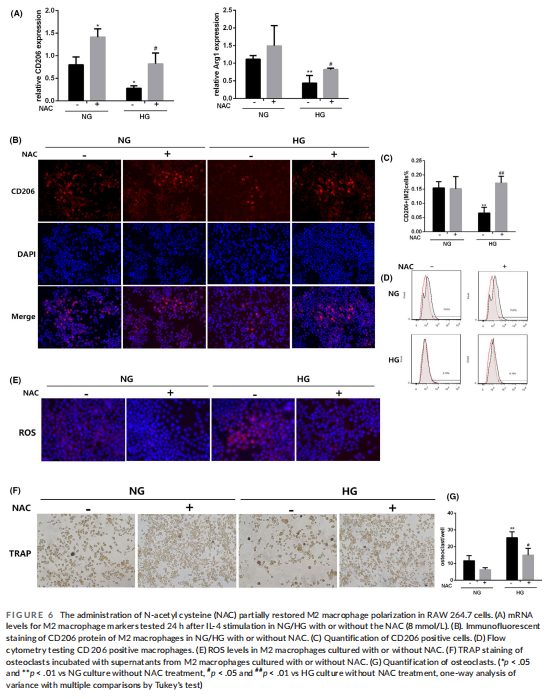
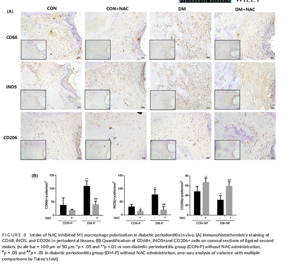
本研究通过在SD大鼠中注射链脲佐菌素(STZ,60mg/kg)诱导1型糖尿病。N-乙酰半胱氨酸(NAC)治疗组的大鼠接受溶解在饮用水中的NAC(200毫克/公斤/天)。通过在左上颌第二磨牙周围结扎3-0丝4周诱导实验性牙周炎。结果显示:与载体治疗的大鼠相比,糖尿病大鼠在牙周病变中显示出增强的巨噬细胞浸润和M1巨噬细胞极化(见图一)。在LPS或IL-4刺激下,RAW264.7的高糖培养提高了ROS水平并增加了M1巨噬细胞Advertisement标志物(iNOS、TNF-α和IL-6)的表达,而降低了M2巨噬细胞标志物(Arg-1和CD206)(见图二、三)。与正常葡萄糖培养的细胞相比,高糖处理的M1/M2巨噬细胞的上清液增强了破骨细胞的形成(见图四)。通过NAC降低ROS水平部分逆转了高葡萄糖对M1/M2巨噬细胞极化的影响(见图五)。同时,在啮齿动物模型中每天摄入NAC抑制了M1巨噬细胞极化(见图六),随后改善了糖尿病大鼠牙周炎的牙槽骨丢失和破骨细胞数量(见图七、八)。







结论
本研究结果表明,高血糖可以通过在炎症条件下过度产生ROS将巨噬细胞极化为M1巨噬细胞,这可能是糖尿病条件下牙周炎牙周损伤加重的原因。通过ROS清除剂抑制M1巨噬细胞和恢复M2巨噬细胞有望成为糖尿病牙周炎的潜在辅助治疗策略。


