摘要:青蒿琥酯是一种广泛用于治疗疟疾的青蒿素衍生物。最近的研究表明,青蒿琥酯对多种疾病具有显着的抗炎作用。然而,其对具有显着炎症反应的急性肾损伤的作用尚不清楚。在本研究中,建立了顺铂诱导的AKI小鼠模型和BMDM和肾小管上皮细胞(mTEC)的共培养系统,以验证青蒿琥酯对AKI的肾脏保护和抗炎作用,并探索其潜在机制。我们发现青蒿琥酯强烈下调AKI小鼠的血清肌酐和BUN水平,减少肾小管细胞的坏死性凋亡并下调肾小管损伤分子Tim-1的表达。另一方面,青蒿琥酯强烈抑制炎性细胞因子(IL-1β、IL-6和TNF-α)的mRNA表达,AKI小鼠肾脏炎症信号(iNOS和NF-κB)和坏死性凋亡信号(RIPK1、RIPK3和MLKL)的蛋白质水平。值得注意的是,共培养系统证明巨噬细胞中的Mincle可以加重LPS诱导的mTEC炎症和坏死性凋亡,青蒿琥酯抑制AKI小鼠肾脏巨噬细胞中Mincle的表达。BMDM中Mincle的过表达恢复了mTEC中青蒿琥酯抑制的损伤和坏死性凋亡,表明巨噬细胞中的Mincle是青蒿琥酯保护AKI小管细胞的靶点。我们的研究结果表明,青蒿琥酯可显着改善AKI患者的肾功能,这可能与抑制Mincle介导的巨噬细胞炎症有关,从而减少对肾小管细胞的损伤和坏死性凋亡,为AKI的治疗提供新的选择。
介绍
急性肾损伤(AKI)是一种复杂的综合征,具有高发病率和死亡率。最近的研究报道,住院患者AKI的发病率高达10%~15%,ICU患者甚至超过50%。通常,AKI的主要原因和病理生理机制包括肾灌注不足、心肾综合征、肾毒素暴露、败血症、大手术、腹内高压、急进性肾小球肾炎和急性间质性肾炎。由于AKI严重威胁患者的健康,可显着增加CKD的风险,越来越多的研究开始关注AKI的发病机制和治疗。值得注意的是,已知AKI与肾内和全身氧化应激有关炎症。越来越多的证据表明,炎症在AKI的发生发展中起重要作用,可加重肾小管上皮细胞的损伤,迅速损害肾功能。因此,探索AKI肾脏炎症的细胞分子机制对于AKI的治疗具有重要意义。在这个过程中,其中巨噬细胞已被证明在肾脏炎症的过程。肾中巨噬细胞的缺失保护肾功能免受IRI损伤。因此,巨噬细胞是研究和治疗AKI肾脏炎症性损伤的重要靶细胞。
巨噬细胞诱导型C型凝集素(Mincle)是一种模式识别受体,可识别损伤相关分子模式(DAMPs)和病原体相关分子模式(PAMPS),主要表达于单核细胞、巨噬细胞和树突状细胞的膜上。最近的一项研究表明,Mincle对于维持AKI肾脏巨噬细胞M1表型至关重要,巨噬细胞中Mincle的下调减轻了肾损伤,表明Mincle是AKI巨噬细胞炎症的关键促进剂。之前的研究也证明抑制Mincle相关信号通路可以保护肾脏免受AKI损伤。因此,靶向Mincle的药物干预可能是治疗AKI的关键。
青蒿素是一类广泛用于抗疟疾的倍半萜三恶烷内酯类药物。青蒿琥酯、蒿甲醚和蒿乙醚是世界范围内主要用于治疗疟疾的青蒿素衍生物。其中,青蒿琥酯(ART)是研究最多的青蒿素,因为它具有更好的水溶性和更高的口服生物利用度。除抗疟作用外,近年来越来越多的研究报道青蒿琥酯具有显着的抗炎、抗氧化和抗自噬作用。最近的一项研究表明,青蒿琥酯对溃疡性结肠炎的抑制作用与其抑制过度的内质网应激介导的肠道屏障损伤和炎症反应有关。另一方面,青蒿琥酯可通过调节慢性阻塞性肺疾病中的PPAR-γ/TGF-β1/Smad信号传导来治疗气道重塑。青蒿琥酯还可以通过中断炎症和氧化应激轨迹的串扰来对抗肝脏缺血/再灌注引起的炎症。鉴于青蒿琥酯具有显着的抗炎作用,希望探讨青蒿琥酯是否可用于对抗急性肾损伤引起的肾脏炎症,以及其改善肾功能的潜在机制。
方法与结果
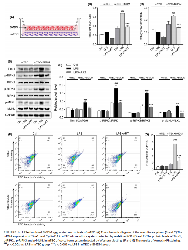
本研究建立了顺铂诱导的AKI小鼠模型,在体内观察ART对顺铂诱导的AKI肾功能障碍的治疗作用。结果显示,青蒿琥酯改善顺铂诱导的AKI肾功能不全(见图一);青蒿琥酯抑制顺式诱导AKI中的肾脏炎症和肾坏死(见图二)、也抑制AKI中Mincle维持的M1巨噬细胞活化(见图三)。研究进一步发现,青蒿琥酯改善了LPS刺激BMDM的形态(见图四),ART通过抑制Mincle相关信号通路来抑制巨噬细胞的炎症反应(见图五)。实验结果表明,LPS刺激的BMDM加重了mTEC的坏死性凋亡(见图六),青蒿琥酯通过抑制BMDM中的Mincle来改善mTEC的炎症和坏死性凋亡(见图七)

<图1>

<图2>

<图3>

<图4>

<图5>



