摘要:
肿瘤相关成纤维细胞(CAFs)作为肿瘤微环境的重要组成部分,分泌能量代谢物,为肿瘤进展提供能量。长链非编码rna(lncRNAs)的异常调控被认为有助于糖代谢,但lncRNAs在口腔CAFs糖酵解中的作用尚未被系统地研究。在本研究中,通过RNA测序和生物信息学分析,分析了来自正常组织的正常成纤维细胞(NFs)和来自口腔鳞状细胞癌(OSCC)患者的CAFs的lncRNA/mRNA谱。LncRNAH19被鉴定为口腔CAFs中一个关键的lncRNA,并在口腔癌细胞系和CAFs中均同步上调。利用小干扰RNA(siRNA)策略,我们确定lncRNAH19的敲低影响了口腔CAFs的增殖、迁移和糖酵解。本研究发现,通过siRNA敲除lncRNAH19抑制了MAPK信号通路、6-磷酸果糖-2-激酶/果糖-2、6-双磷酸酶3(PFKFB3)和miR-675-5p。此外,lncRNAH19/miR-675-5p/PFKFB3轴参与了对口腔CAFs糖酵解途径的促进,这可以通过荧光素酶报告系统检测和miRNA特异性抑制剂的治疗得到证实。本研究为了解口腔CAFs的糖代谢提供了一种新的途径,理论上为OSCC分子诊断提供了新的生物标志物,为抗肿瘤治疗提供了新的靶点。

介绍
癌症相关成纤维细胞(CAF)是肿瘤基质中的主要成分,在肿瘤中表现出促进作用,包括乳腺癌、前列腺癌和口腔癌。越来越明显的是,癌症的发生、进展和侵袭受CAF和癌细胞之间“串扰”的影响,而不仅仅是依赖于自主的癌细胞缺陷。在“串扰”中,鉴于研究表明CAF的代谢变化可以促进代谢重编程和肿瘤进展。然而,CAF介导的糖代谢及其在为癌细胞提供能量方面的作用仍然存在争议。
迄今为止,通过更深入、更灵敏的RNA测序、改进的表观基因组技术和计算预测技术,已识别的lncRNA总数已达到数万个。然而,由于lncRNAs和蛋白质之间的差异必须改进技术策略,以识别口服CAF中的关键lncRNA,并进一步预测它们在葡萄糖代谢中的潜在生物学功能。在这项研究中,通过进行体外和体内实验,将lncRNAH19作为潜在的EMCT,并强调了其在开发口腔癌治疗方法中的潜在价值。
方法与结果
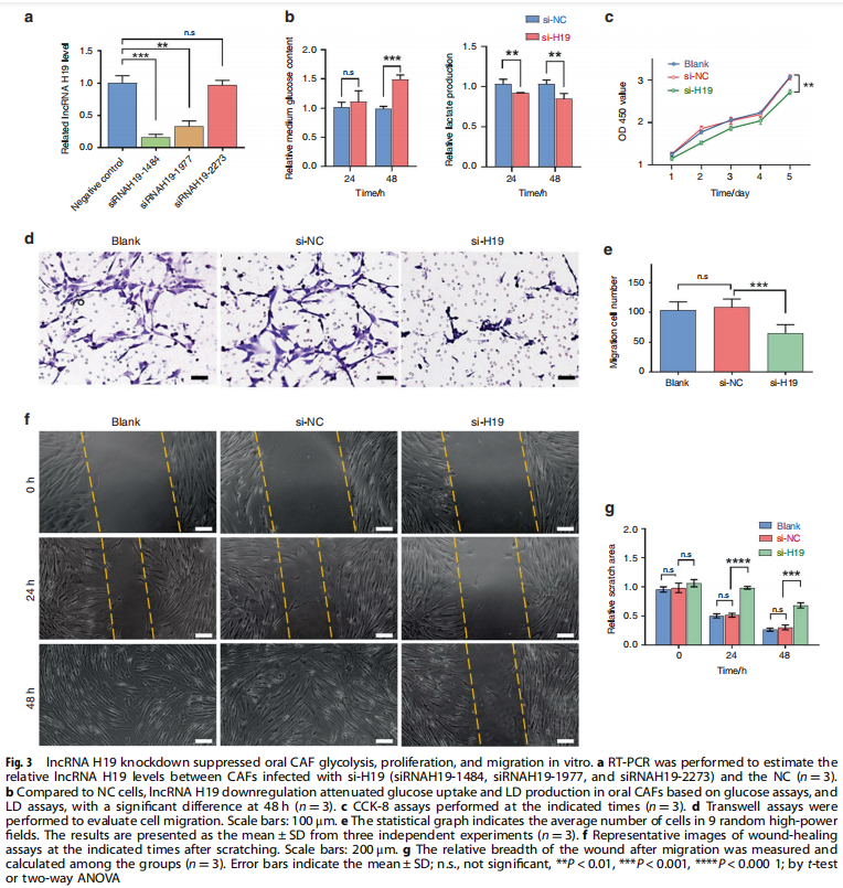
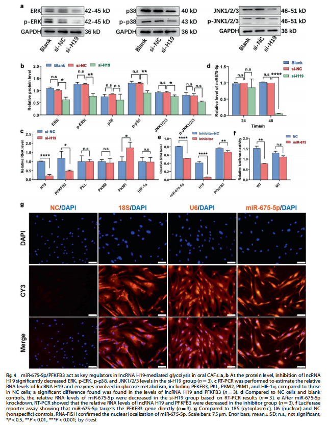
在本研究中,通过RNA测序和生物信息学分析,结果显示,口服CAFs中lncRNA和mRNA表达谱的比较(见图一);H19作为口服CAF中关键lncRNA种子的预测和验证,口服CAF中PFKFB3表达增加,HIF-1α表达减弱(图二)。进一步研究发现,LncRNA H19敲低影响口服CAF的糖酵解、增殖和迁移(见图三)。MiR-675-5p/PFKFB3参与lncRNA H19介导的口服CAF糖酵解(见图四)。本研究通过建立裸鼠移植肿瘤模型,体内实验结果显示,CAFs中的LncRNAH19敲低抑制体内肿瘤生长(见图五)。

<图1>

<图2>

<图3>

<图4>

<图5>

<图6>
结论
LncRNAs主要通过直接调节代谢酶和/或通过与癌基因或肿瘤抑制因子的相互调节来介导癌症中的葡萄糖代谢重编程。作为癌症的一个新兴标志,代谢相互作用是肿瘤基质中串扰的一个重要方面,和CAF代谢重编程可以促进肿瘤进展。在本研究中,发现lncRNAH19是第一个发现的核调节lncRNA,是具有抗肿瘤活性的潜在EMCT候选者。实验结果证明,在口腔CAF中敲低lncRNAH19不仅可以减弱糖酵解并影响细胞生物学行为,还可以抑制口腔癌的肿瘤进展。
总之,本研究实验结构已经表明lncRNAH19与口服CAF中的糖酵解之间存在密切关系。lncRNAH19的敲低抑制了口服CAFs的葡萄糖代谢和细胞增殖和迁移。LncRNAH19衍生的miR-675-5p可能结合PFKFB3以促进口服CAF中的糖酵解。我们的结果突出了lncRNA对口腔CAF生物学标志的影响,提供了对OSCC生物学的新见解,并提高了利用EMCT进行OSCC临床干预的可能性。
文章出自:细胞实验外包 想了解更多请关注: http://www.do-gene.cn/

