摘要:
Pyroptosis是一种程序性细胞死亡(PCD),其特征是细胞肿胀并伴有气泡,并释放炎性细胞因子。从甜瓜花梗中提取的葫芦素B(CuB)是一种天然生物活性产物,可有效发挥抗肺癌活性。然而,CuB在非小细胞肺癌(NSCLC)中的确切分子机制和直接靶点仍有待发现。在这里,首先发现CuB通过NSCLC细胞和NSCLC小鼠模型中的细胞焦亡发挥抗肿瘤作用。接下来,基于分子对接和细胞热位移测定(CETSA),作者确定CuB直接与Toll样受体4(TLR4)结合以激活NLRP3炎症小体,这进一步导致GasderminD(GSDMD)的N端和C端分离以执行细胞焦亡。此外,CuB增强线粒体活性氧(ROS)、线粒体膜蛋白Tom20积累和细胞溶质钙(Ca2+)释放,导致NSCLC细胞的细胞焦亡。TLR4的沉默抑制了CuB诱导的细胞焦亡并降低了A549细胞中ROS和Ca2+的水平。体内研究表明,CuB治疗通过细胞焦亡抑制小鼠肺肿瘤生长,无剂量依赖性,与Gefitinib相比,0.75 mg/kg的CuB具有更好的抗肿瘤作用团体。总之,我们的研究结果揭示了CuB在NSCLC中触发细胞焦亡的机制和靶点,从而支持将CuB开发为一种有前途的NSCLC治疗剂的想法。

介绍
细胞焦亡是一种伴随炎症反应的程序性细胞死亡(PCD)形式,其特征是细胞肿胀并伴有气泡,并释放细胞因子,如IL-1β、IL-18和HMGB1。以往的研究表明,在癌症中诱导细胞焦亡可以消除抗凋亡或抗坏死性凋亡的癌细胞。因此,触发细胞焦亡被认为是治疗癌症的一种新方法。
CuB是一种来源于葫芦科植物的天然三萜类化合物。CuB对炎症性疾病具有保护作用。迄今为止,CuB是一种具有良好潜力的候选化合物,可作为非小细胞肺癌的治疗药物。作者之前的研究结果表明,CuB比CuE具有更好的抗癌活性,CuE是葫芦素中的另一个重要成分,并得到了很好的研究。然而,CuB在NSCLC中作用的具体分子机制仍有待进一步研究。
方法与结果
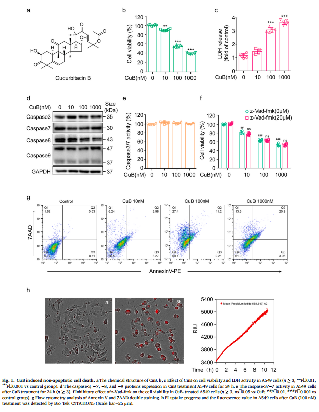
在本研究中,通过CuB处理的A549细胞,结果显示,CuB诱导NSCLC非凋亡细胞死亡(见图一);CuB诱导NLRP3/caspase-1/GSDMD介导的细胞焦亡(见图二)。实验数据进一步表明,CuB诱导的线粒体功能障碍可以促进ROS的产生和Tom20的积累,进而引发细胞焦亡(见图三),细胞溶质钙积累对于CuB诱导的细胞焦亡至关重要(见图四),TLR4激活促进CuB诱导的细胞焦亡(见图五)。裸鼠用A549细胞建立异种移植肿瘤模型,研究结果进一步显示,CuB在小鼠模型中诱导肺癌细胞焦亡(见图六)。

<图1>

<图2>

<图3>

<图4>

<图5>

<图6>

<图7>
结论
在本研究中,证明了CuB通过触发TLR4/NLRP3/GSDMD依赖性细胞焦亡在体内和体外抑制NSCLC。验证了CuB直接与TLR4相互作用以激活NLRP3炎性体并增加线粒体ROS生成、Tom20积累和Ca2+聚集以促进细胞焦亡过程。结果可能支持CuB作为一种有前途的NSCLC治疗剂。
文章出自:细胞实验 想了解更多请关注:http://www.do-gene.cn/

