摘要:
本研究在药物诱导的系统性红斑狼疮(SLE)模型中测试了发酵乳杆菌CECT5716(LC40)和/或短双歧杆菌CECT7263(BFM)预防肠道生态失调、高血压和内皮功能障碍的作用。作者用不含(Ctrl)或TLR-7咪喹莫特激动剂(IMQ)治疗8周大的BALB/cByJRj小鼠8周。同时给予LC40(109CFU/mL)和BFM(109CFU/mL),每天灌胃一次。IMQ诱导的肠道生态失调,包括用chao丰富度和物种数测定的α多样性的减少。LC40和BFM没有恢复这些参数。粪便样本中细菌类群的三维主成分分析显示了Ctrl组和IMQ组之间的完美聚类。LC40和BFM对应的聚类更类似于IMQ。BFM和LC40分别在小鼠肠道微生物群中定植。LC40和BFM降低了血浆双链DNA自身抗体,脾脏B细胞升高,IMQ组增加。此外,LC40和BFM治疗激活了TLR9,减少T细胞活化,以及肠系膜淋巴结中的Th17极化。来自IMQ小鼠的Aortae显示出与促炎和促氧化状态相关的乙酰胆碱的内皮依赖性血管扩张剂反应降低,这与促氧化状态相关,BFM和LC40均归一化。总之,这次动物实验首次证明了LC40或BFM的慢性治疗可预防TLR-7激活诱导的小鼠狼疮模型中的高血压和内皮功能障碍。

介绍
系统性红斑狼疮(SLE)是一种多系统慢性炎症性自身免疫性疾病,其中异常B淋巴细胞产生大量自身抗体,形成免疫复合物,沿身体沉积,引起炎症和多种组织和器官的损伤,如肾脏、皮肤或血管系统。这可能会产生一系列这种病理特征的并发症,如肾损伤或心血管疾病的发展。心血管疾病被认为是SLE患者的主要死亡原因。此外,高血压是肾脏和心血管疾病发展的主要危险因素。大量SLE患者呈现亚临床水平的心血管疾病,这先于动脉粥样硬化的发展。亚临床变化包括内皮功能障碍(具有完整的肌肉平滑肌功能)、动脉壁增厚和冠状动脉灌注异常。免疫失调会导致炎症细胞浸润和血管炎症,从而干预SLE内皮功能障碍和高血压的发生。
Toll样受体(TLR)家族由模式识别受体组成,这些受体能够识别广泛的病原体相关分子模式并被其激活,从而触发先天免疫反应。越来越多的证据指出,TLR信号传导功能障碍是SLE人类和遗传小鼠模型发生和进展的一个因素。由于免疫调节益生菌在其他同样呈现生态失调的模型中有效治疗SLE,本实验的目的是阐明发酵乳杆菌CECT5716(LC40)和/或短双歧杆菌是否CECT7263(BFM)可以通过皮下施用TLR7激动剂咪喹莫特(IMQ)诱导小鼠狼疮模型中的高血压、内皮功能障碍和肠道菌群失调。考虑到B细胞产生更高的自身抗体和血管组织中的Th17浸润是TLR7激活诱导的高血压发展的关键事件,我们研究了两种益生菌诱导的免疫细胞变化。
方法与结果
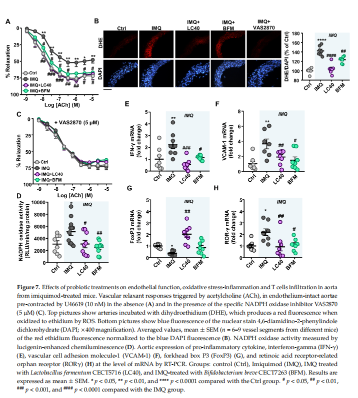
在细胞实验研究中,为了研究TLR-7通路的激活是否与肠道菌群失调有关,我们研究了所有组的粪便DNA,并评估了肠道屏障的完整性。研究结果显示,益生菌改善肠道完整性而不预防IMQ治疗小鼠的肠道菌群失调(见图一、图二)。通过自身抗体的血浆水平进行定量狼疮疾病活性,实验结果表明,益生菌可减轻狼疮疾病活动并调节免疫反应(见图三、图四、图五、图六)。利用两种益生菌治疗IMQ小鼠,研究进一步发现, 益生菌可预防内皮功能障碍、氧化应激和高血压(见图七、图八)。

<图一>

<图二>

<图三>

<图四>

<图五>

<图六>

<图七>

<图八>
结论
本研究的实验结果首次证明,益生菌LC40或BFM的长期治疗可预防TLR-7激活诱导的小鼠狼疮模型中的高血压和内皮功能障碍。这些发现确定了基于使用益生菌操纵肠道微生物群来预防SLE血管疾病的替代方法。保护作用如下:(a)明显减轻狼疮疾病的进展,如脾脏中B细胞的积累和血浆抗dsDNA的降低;(b)恢复MLN中的Th17/Treg平衡;(c)与降低血管Th1和Th17浸润以及血管氧化应激相关的内皮功能恢复;(d)SBP显着降低。
总之,本研究发现益生菌LC40和BFM通过减少血管氧化应激来预防IMQ小鼠高血压和内皮功能障碍的发展。这些保护作用可能归因于SLE活动和血管炎症的减少,可能是由于MLN中Th17和Treg数量减少,恢复了血管组织中的Th17/Treg平衡。

