
背景
最近的研究报告外周血单核细胞(PBMC)浸润到癫痫症中的中枢神经系统(CNS),这表明PBMC外渗对癫痫发作的潜在贡献。然而,参与PBMC渗透促进神经元易感性的潜在机制仍不清楚。因此,本研究开发了一种模拟活化PBMC浸润到大脑中的体外模型,以研究炎症信号从PBMC到CNS的潜在转导。
方法与结果
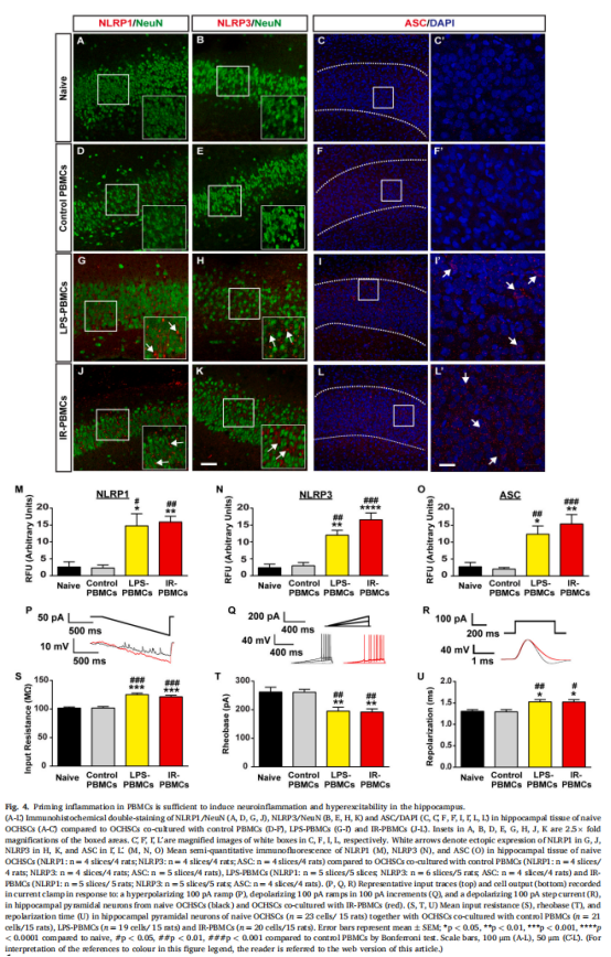
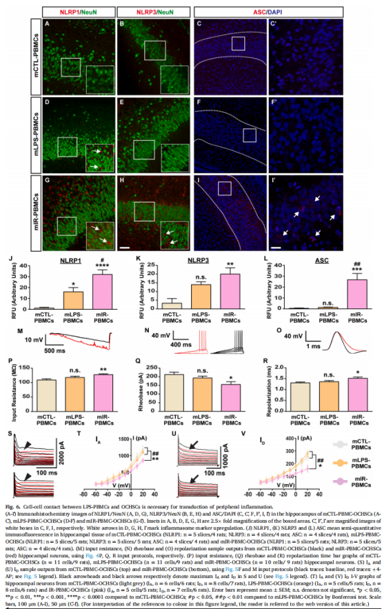
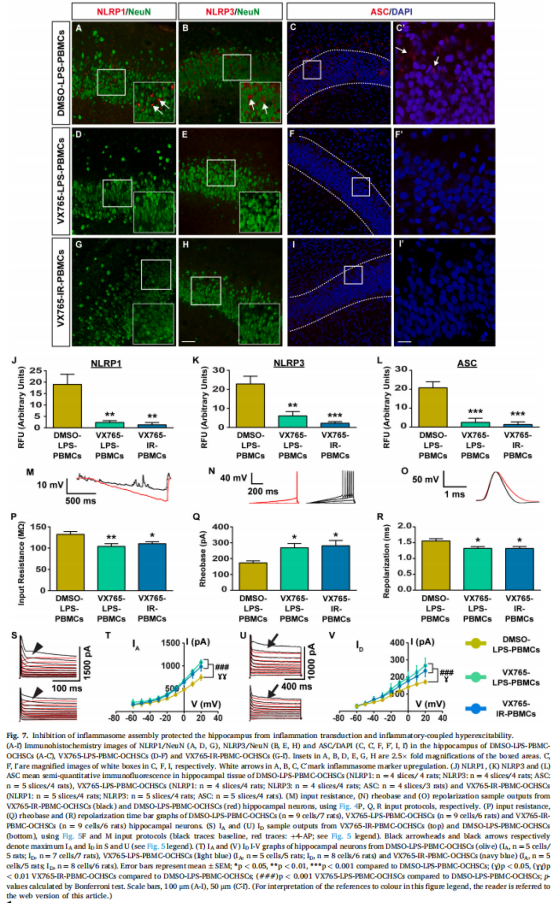
为了建立模型,首先从大鼠脾脏中提取PBMC,然后用脂多糖(LPS)对PBMC进行免疫引发,然后用尼日利亚菌素进一步激活。此后,作者将这些活化的PBMC与来自同一只大鼠的器官型皮质-海马脑切片培养物(OCHSCs)共培养,并将PBMC-OCHSC共培养物与在培养基中暴露于PBMCs的OCHSCs进行比较。通过在PBMC与OCHSCs共培养之前将OCHSCs与Caspase-1抑制剂VX-765一起孵育,进一步针对潜在的外周炎症转导到OCHSCs的分子途径。24小时后,我们使用半定量免疫荧光分析了皮层和海马中的炎症标志物。另外,还分析了神经元活性通过在皮层II/III全细胞膜片钳记录和海马CA1锥体神经元。实验结果显示:在皮质中,在OCHSCs之上用LPS+尼日利亚菌素处理的共培养免疫反应性PBMCs上调炎症标志物并增强神经元兴奋(见图一)。相比之下,在向OCHSCs添加引发的PBMCs(即仅用LPS处理)后没有检测到兴奋性变化(见图二)。引人注目的是,在海马体中,免疫反应性和致敏PBMC都引起了类似的促炎和促兴奋作用(见图三、图四)。然而,当免疫反应性和致敏PBMCs与OCHSCs分开在培养基中培养时,只有免疫反应性PBMCs会引起神经炎症和海马体的过度兴奋(见图五、图六),而引发的PBMC未能产生任何显着变化。最后,将VX-765应用于OCHSC,与免疫反应性或已引发的PBMC共培养,可防止OCHSC中的神经炎症和海马过度兴奋(见图七)。

(图一)

(图二)

(图三)

(图五)

(图六)

(图七)

(图八)
结论
本研究的主要发现表明,激活的外周免疫细胞的外渗,如在全身炎症期间发生的细胞,导致锥体神经元的异常兴奋性。作者发现,在皮质中,与免疫原性激活的PBMCs相比,免疫原性启动的PBMCs的外周炎症的影响相对有限,这表明浸润细胞的免疫刺激程度预测了皮质细胞的免疫反应的程度。相反,还发现海马体对免疫原启动和免疫原激活的PBMCs表现出相同的脆弱性,而启动和激活的PBMCs之间神经元内在特性的改变是可比较的。然而,在已启动的PBMCs的情况下,促炎信号的转导似乎依赖于PBMCs和海马组织之间的细胞-细胞接触。最后,通过药理学靶向炎症小体激活,进一步发现炎症诱导的海马神经元兴奋是通过Caspase-1下游效应因子介导的,其中Caspase-1的激活通过减少4-AP敏感的K+电流,抑制神经元膜的兴奋性,即ID和IA,从而增强神经元的兴奋性。因此,本文提供了证据,表明Caspase-1信号可以调节锥体神经元中4-AP敏感的K+通道的功能特性,这可能有助于开发靶向Caspase-1的治疗方法,以控制全身感染或损伤后的神经炎症和高兴奋性。
文章出自:细胞实验 想了解更多请关注:http://www.do-gene.cn/

