
背景
软骨再生是颞下颌关节骨关节炎(TMJ-OA)功能重建的关键步骤,但却是一个难以解决的问题。雷奈酸锶(SrR)是一种抗骨质疏松药物,近年来已被证明可影响OA,但其对软骨形成的影响及其潜在机制仍不清楚。
方法与结果
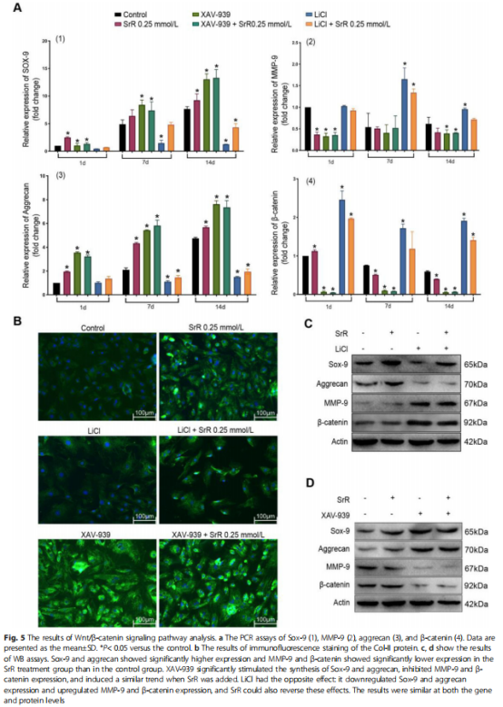
本实验外包通过来自Sprague-Dawley(SD)大鼠的骨间充质干细胞(BMSCs)在含有或不含SrR、XAV-939和LiCl的软骨形成分化培养基中被诱导。CCK-8检测用于检查细胞增殖,并进行阿新蓝染色、甲苯胺蓝染色、免疫荧光和PCR分析。Western印迹(WB)分析用于评估细胞的软骨分化。对于体内研究,使用了30只在两个股骨髁上有软骨缺损的雄性SD大鼠(见图一)。缺陷部位未填充,填充二氧化硅纳米球加明胶-甲基丙烯酰基(GelMA),或填充负载SrR的二氧化硅纳米球加GelMA。愈合3个月后做石蜡切片,甲苯胺蓝染色,番红O/固绿染色,并进行免疫荧光或免疫组织化学染色以进行组织学评估。数据采用SPSS26.0软件进行分析。实验结果显示,低浓度的SrR不抑制细胞增殖(见图二),用SrR(0.25mmol/L)处理的细胞比对照显示出更强的软骨形成(见图三)。β-catenin抑制剂XAV-939显着促进软骨形成,而SrR没有抑制这种作用,而β-catenin激动剂LiCl强烈抑制软骨形成,而SrR逆转了这种抑制作用(见图三、图四、图五)。体内研究进一步表明,负载SrR的GelMA(见图六)与其他治疗相比,软骨再生明显更好,β-连环蛋白活化水平更低(见图七、图八)。

(图一)

(图二)

(图三)

(图四)

(图五)

(图六)

(图七)

(图八)
结论
SrR可通过抑制Wnt/β-catenin信号通路促进BMSC成软骨分化,加速大鼠股骨髁缺损的软骨再生。SrR可能是软骨组织工程的替代药物选择。

