摘要:
单核增生李斯特菌(LM)感染通过炎症小体激活诱导宿主巨噬细胞的焦亡,这是一种调节坏死的形式。在这里,我们研究了Mint3在巨噬细胞中的作用,在LM感染后的焦亡启动过程中,它通过缺氧诱导因子-1的激活来促进糖酵解。我们的结果显示,mint3缺陷小鼠比野生型(WT)小鼠对致命的李斯特菌病更有抵抗力。此外,在LM感染期间,突变小鼠的腹膜液中IL-1β/IL-18水平高于WT小鼠。此外,Mint3的消融显著增加了体外感染LM的巨噬细胞caspasase-1的活化、气体D的成熟和焦亡,表明Mint3的消耗促进了焦亡。进一步的分析显示,Mint3的消耗通过糖酵解的减少和活性氧的产生,上调了炎症细胞焦亡前的炎症小体的组装。糖酵解的药理抑制以mint3依赖的方式对李斯特菌病产生耐药性。此外,用半胱天pase-1抑制剂VX-765处理的mint3缺陷小鼠对LM感染与WT小鼠一样敏感。综上所述,这些结果表明,Mint3的缺失促进了宿主巨噬细胞的焦亡,从而防止了LM感染的传播。Mint3可以通过诱导lm感染的巨噬细胞的焦亡,作为治疗严重李斯特菌病的靶点。
介绍
单核细胞增生李斯特菌(LM)是一种革兰氏阳性短杆,LM会导致李斯特菌病,这种病通过乳制品等受污染的食物进行人畜共患病传播。LM可作为细胞内寄生虫的优秀模型,用于免疫学相关研究。宿主通过诱导Th1型细胞免疫对LM产生先天免疫反应。此外,Th1细胞产生的干扰素-γ(IFN-γ)激活巨噬细胞,残留在细胞质中的LM在活性氧(ROS)和一氧化氮(NO)的作用下被杀死。
被细菌感染的巨噬细胞会激活一种自杀性死亡程序,称为细胞焦亡,它可以清除细菌生长的区域并有助于宿主防御。LM感染也会引发细胞焦亡。LM的基因组DNA和LLO激活AIM2或NLRP3炎性体。因此,细胞焦亡有助于防止LM感染的扩大,尽管调节LM诱导的巨噬细胞细胞焦亡的精确分子机制仍然未知。
X11家族成员Mint3(也称为APBA3)在氧气存在下通过抑制其抑制剂FIH-1来激活缺氧诱导因子1(HIF-1)。Mint3需要跨膜蛋白酶MT1-MMP来结合和抑制FIH-1。因此,Mint3介导的HIF-1激活仅限于表达MT1-MMP的巨噬细胞和癌细胞等细胞。缺乏Mint3的小鼠可以存活,并且不会表现出可检测到的宏观缺陷。然而,由于HIF-1活性降低,从这些突变小鼠中分离出的巨噬细胞在糖酵解ATP合成方面存在缺陷。Mint3缺陷型巨噬细胞在响应脂多糖(LPS)的细胞因子产生方面也存在缺陷。
FIH-1羟基化HIF-1α以外的蛋白质,例如IκBα,它抑制核因子-κB(NF-κB)信号。因此,在巨噬细胞中,Mint3对FIH-1活性的抑制可能通过FIH-1对HIF-1和NF-κB信号传导的影响来改变炎性细胞因子和趋化因子的产生。此外,Mint3有助于对病毒感染的先天免疫反应和癌细胞的存活或生长。因此,本研究旨在评估Mint3参与李斯特菌病的发病机制和保护宿主免受LM感染。
方法与结果
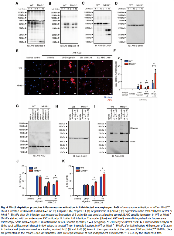
为了确定Mint3是否有助于LM感染期间的免疫反应,本研究通过在野生型(WT:C57BL/6)和Mint3–/–小鼠中注射致死剂量的LM进行体内研究。体内研究结果显示,Mint3耗竭不仅可减轻小鼠严重李斯特菌病(见图一),也可减弱巨噬细胞内的LM生长(见图二),还会导致LM感染的巨噬细胞中ROS产生减少和细胞死亡增加(见图三)。进一步进行体外实验,体外实验结果表明,Mint3缺乏促进巨噬细胞中的炎症小体活化(见图四);抑制糖酵解促进细胞焦亡并赋予巨噬细胞对LM感染的抵抗力(见图五);Mint3介导的糖酵解和ROS产生控制LM感染的巨噬细胞中的炎症小体活化(见图六);对Mint3缺乏引起的LM感染的抵抗需要活化的caspase-1(见图七)。

(图一)

(图二)

(图三)

(图四)

(图五)

(图六)

(图七)
结论
在这里,本研究结果表明Mint3介导的途径导致小鼠严重李斯特菌病。具体而言,在从Mint3–/–小鼠分离的LM感染的巨噬细胞中,GSDMD的caspase-1依赖性加工得到增强,并伴有强烈的细胞焦亡诱导。在LM感染的巨噬细胞中,Mint3消耗通过抑制糖酵解依赖性炎症小体失活和ROS依赖性caspase-1失活来促进细胞焦亡和LM清除。因此,LM感染后细菌清除率增强,与WT小鼠相比,感染后Mint3-/-小鼠的存活率增加(见图八)。总之,这些发现表明,Mint3可能通过整合糖酵解和ROS产生,在LM感染期间作为炎症小体激活和细胞焦亡的负调节因子。

(图八)
总之,巨噬细胞表达的Mint3会导致严重的李斯特菌病。因此,抑制Mint3可以作为一种策略,通过促进细胞焦亡来预防LM感染和严重李斯特菌病的传播。
文章出自:细胞实验 想了解更多请关注:http://www.do-gene.cn/

