摘要:
PHY34是一种合成小分子,其灵感来自一种自然存在于热带植物中的化合物。PHY34被开发为对高级别浆液性卵巢癌(HGSOC)细胞具有强大的体外和体内抗癌活性。PHY34在机制上通过抑制晚期自噬来诱导卵巢癌细胞凋亡。此外,PHY34显著降低了卵巢癌异种移植模型中的肿瘤负担。为了确定其分子靶点/s,我们采用了一种利用基于质谱的化学蛋白质组学的无偏不倚的方法。通过对细胞凋亡易感性(CAS)蛋白的下拉实验,确定了核质运输途径中的蛋白靶点,也被称为CSE1L,代表了一个可能的候选蛋白。肿瘤芯片证实了来自公共数据库中mRNA表达数据,HGSOC中CAS表达升高,并与较差的临床结果相关。通过PARP裂解和AnnexinV染色,过表达CAS可降低PHY34诱导的卵巢癌细胞凋亡。具有与PHY34相似的二叶蛋白结构的化合物已被证明可以抑制V(液泡)-atp酶的ATP6V0A2亚基。因此,我们用PHY34对ATP6V0A2野生型和ATP6V0A2V823突变细胞系进行检测,在246pM时诱导野生型细胞死亡,而突变体细胞抗性高达55.46nM。总的来说,我们的数据表明,PHY34是一种很有前途的癌症治疗小分子,它靶向ATP6V0A2亚基,诱导自噬抑制,同时与CAS相互作用,改变蛋白的核定位。

介绍
高级别浆液性卵巢癌(HGSOC)是最致命的卵巢癌形式,5年生存率最低。尽管新疗法取得了进展,但大多数患者会产生化学抗性,因此需要研究新的药物先导。在V-ATPase亚基中,V0A2亚基有助于卵巢癌中的顺铂耐药、MMP调节转移所需的酸化以及免疫细胞群的调节。具有联苯胺核心的化合物已被证明可抑制v-ATPase功能。HTP-013是木脂素天然产物家族的一员,可直接与ATP6V0A2亚基结合,导致细胞毒性和溶酶体酸化抑制。晚期自噬抑制剂在临床试验中有效,但该类别中唯一获批的药物是羟氯喹,它阻断自噬体-溶酶体融合,但不直接消除溶酶体酸化。
Phyllanthusmins (PHYs)是一类最初从叶下珠属中分离出来的二叶黄素抗癌化合物,启发了合成类似物PHY34的产生。PHY34在体外对卵巢癌细胞系具有细胞毒性,并通过晚期自噬抑制和细胞凋亡降低体内HGSOC肿瘤负荷。特别是卵巢癌已被证明具有最受破坏的自噬途径,以及代偿性蛋白水解途径。CAS(也称为CSE1L或XPO2)具有许多作用,包括其作为α-输入蛋白的核输出者的作用,以及在增殖、凋亡和细胞分裂、表观遗传沉默、和微泡形成。CAS将α-输入蛋白从细胞核转运到细胞质中,用于核输入。
在这项研究中,作者将PHY34鉴定为一种自噬抑制剂,它通过阻断ATP6V0A2亚基发挥作用,并与CAS相互作用以影响核质转运。自噬的调节也通过ATP6V0A2的抑制来介导,ATP6V0A2是PHY34的V-ATP酶膜相关结构域的一个亚基。迄今为止,没有报道小分子具有作为V0A2抑制剂或CAS抑制剂的体内功效。本研究的目的是阐明PHY34在HGSOC细胞中的分子靶点,作者发现这可能涉及通过细胞凋亡易感性(CAS)蛋白抑制核质转运,以及抑制ATP6V0A2亚基。
方法与结果
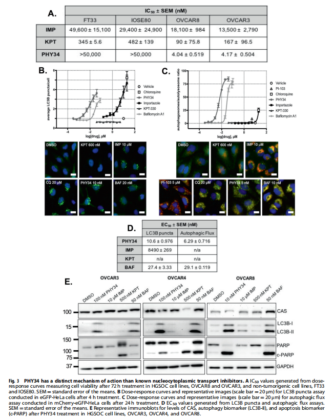
本研究结果显示,PHY34与核质转运途径的成员相互作用(见图一);患者样本分析证明CAS是一种很有前途的药物靶点(见图二);PHY34具有与已知核质转运抑制剂不同的作用机制(见图三)。CAS过表达减少PHY34诱导的细胞死亡,CAS敲低改变了HGSOC细胞中对PHY34的反应(见图四)。PHY34处理和CAS敲低导致货物定位错误(见图五);定量蛋白质组学表明PHY34改变了多种蛋白质的亚细胞定位(见图六);PHY34通过抑制ATP6V0A2亚基来抑制V-ATPase活性(见图七)。

(图一)

(图二)

(图三)

(图四)

(图五)

(图六)

(图七)
结论
总之,从临床样本分析中获得的证据表明CAS是一个非常有前途的药物靶点。PHY34是一种能够结合CAS的小分子抑制剂,其抑制作用会改变核输入和细胞周期,这对非致瘤细胞具有特异性。本研究的数据表明,PHY34是一种很有前途的癌症治疗小分子,它靶向ATP6V0A2亚基,诱导自噬抑制,同时与CAS相互作用,改变蛋白的核定位。PHY34代表一种针对HGSOC的高效细胞毒性小分子,其功能是抑制V-ATPase和CAS活性,从而抑制自噬。
文章出自:细胞实验 想了解更多请登录:http://www.do-gene.cn/

