
背景
肥胖正在成为一种全球流行病,逆转肥胖和代谢合并症的病理过程具有挑战性。肥胖引起的慢性炎症包括脑部炎症是通过肠-脑轴肥胖的标志。本研究的目的是开发大蒜外泌体样纳米颗粒 (GaELN),以抑制全身和脑部炎症活动并逆转 HFD 诱导的小鼠肥胖。
方法与结果
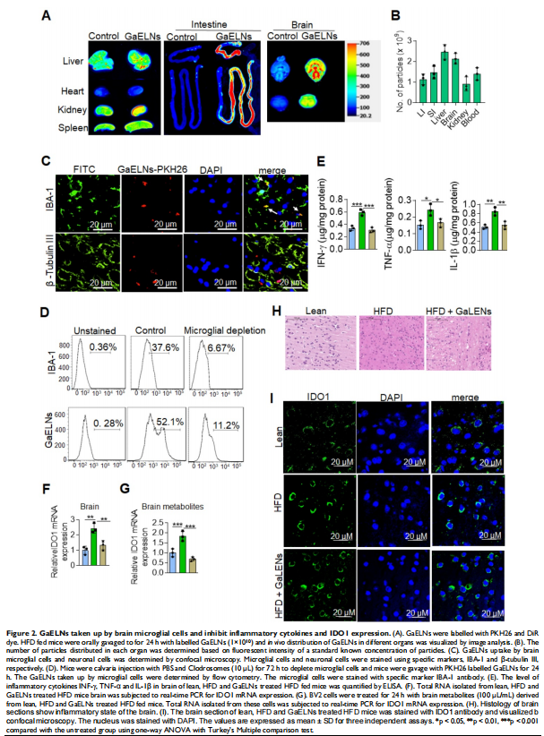
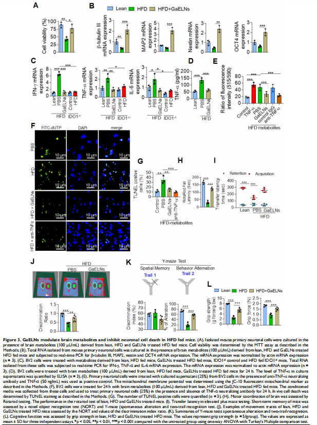
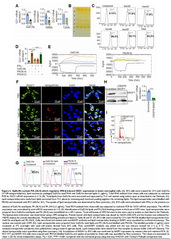
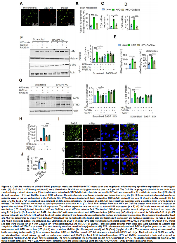
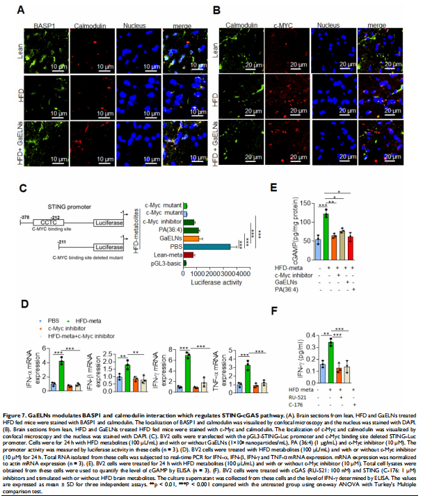
分离 GELNs 并将其口服给予 HFD 喂养的小鼠。GaELNs 被荧光标记,用于监测口服给药后的体内运输路线,并量化了几种组织中的粒子数量。通过ELISA和实时PCR测量炎性细胞因子来确定脑部炎症。使用 JC-10 荧光染料测定小胶质细胞的线粒体膜通透性。体内_通过 TUNEL 测定对凋亡细胞死亡进行量化。通过 LC-MS 分析鉴定和量化脑代谢物。小鼠的记忆功能是通过几种记忆功能分析来确定的。GaELNs对小鼠葡萄糖和胰岛素反应的影响通过葡萄糖和胰岛素耐量试验确定。c-Myc 定位和与 BASP1 和钙调蛋白的相互作用通过共聚焦显微镜确定。本文研究结果表明,GaELNs 优先摄取小胶质细胞并抑制 HFD 小鼠的脑部炎症(见图一)。GaELN 磷脂酸 (PA) (36:4) 是通过与小胶质细胞 BASP1 相互作用吸收 GaELN 所必需的。GaELNs/BASP1 复合物的形成是抑制 c-Myc 介导的 STING 表达所必需的。GaELN PA 与 BASP1 结合,通过与 c-Myc 转录因子竞争性结合 CaM 来抑制 c-Myc 的表达和活性(见图六、图七)。抑制 STING 活性会导致一系列炎性细胞因子的表达降低,包括 IFN-γ 和 TNF-α。IFN-γ 诱导 IDO1 的表达(见图二),这反过来又以 IDO1 依赖性方式产生的代谢物激活导致肥胖的 AHR 途径(见图五)。来自 GaELNs 处理的小胶质细胞的代谢物促进神经元分化并抑制线粒体介导的神经元细胞死亡(见图三)。GaELNs 治疗的 HFD 小鼠在这些小鼠中表现出改善的记忆功能和增加的葡萄糖耐量和胰岛素敏感性(见图四)。

(图一)

(图二)

(图三)

(图四)

(图五)

(图五)

(图六)
结论
总的来说,这些结果证明了健康饮食中的纳米颗粒如何抑制不健康的高脂肪饮食引起的脑部炎症,并通过饮食衍生的外泌体样纳米颗粒揭示脑小胶质细胞/饮食与脑炎性疾病结果之间的联系。

