摘要:
作者报告了一个新的ANKS6突变,该突变在一个因潜在的胆道异常和肝纤维化而出现新生儿黄疸的婴儿中被发现。分子分析显示,ANKS6肝脏病理与炎症巨噬细胞浸润到门脉周围纤维化组织和导管上皮有关。为了进一步研究巨噬细胞在CHF病理生理学中的作用,作者建立了一个新的肝脏特异性Anks6敲除小鼠模型。突变小鼠发生胆道异常和快速进展的门静脉周围纤维化,让人想起人类CHF。Anks6KO小鼠门静脉纤维化的发展与突变体肝脏中炎性单核细胞和巨噬细胞的积累相一致。基因表达和流式细胞仪分析显示,在纤维化发病时,m1-比m2样巨噬细胞占优势。巨噬细胞在促进胆周纤维化中通过消耗巨噬细胞,该纤维化可有效降低炎症基因表达和纤维化,改善Anks6KO肝脏的组织组织学和胆道功能。综上所述,本研究表明巨噬细胞在anks6缺陷肝脏的肝纤维化起始过程中发挥重要作用,它们的治疗消除可能为减轻患者CHF提供了一种途径。
介绍
ANKS6是一种最近发现的纤毛蛋白,其缺乏是受影响人类发育异常谱的基础(OMIM615382)。巨噬细胞是否在ANKS6缺陷型肝脏的纤维化发展中发挥作用目前尚不清楚。
目前对炎性巨噬细胞在CHF发病机制中的作用的了解仅限于几种疾病形式-由PKHD1突变引起的ARPKD和原发性硬化性胆管炎。在这里,作者假设炎性单核细胞/巨噬细胞在其他遗传形式的CHF的发病机制中起重要作用。为了解决这一假设,我们使用巨噬细胞特异性标志物对来自ANKS6纯合突变引起的CHF患者的肝活检样本进行了免疫荧光分析基因。分析揭示了炎症性M1样巨噬细胞和促纤维化M2样巨噬细胞在肝脏纤维化组织中的积累。使用肝脏特异性Anks6敲除(KO)小鼠模型进一步研究巨噬细胞在Anks6缺陷肝脏中门静脉纤维化发病机制中的作用。总的来说,这些数据表明Anks6KO小鼠是由ANKS6基因突变引起的人类CHF的直系同源模型,并为使用炎性巨噬细胞的治疗抑制来阻止受影响个体的门静脉纤维化提供了基本原理。
方法与结果
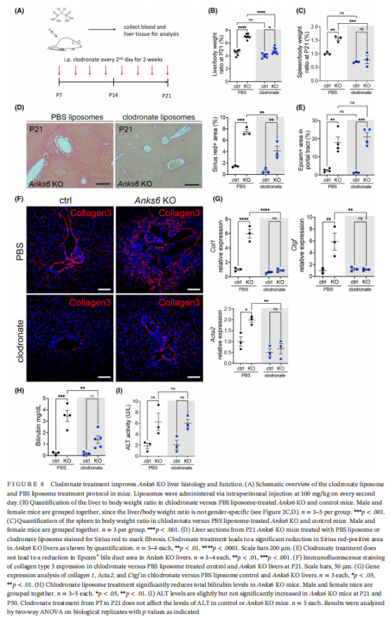
本文发现了一种新的ANKS6突变,该突变在因潜在胆道异常和肝纤维化而出现新生儿黄疸的婴儿中被发现(见图一)。本文通过建立了一个新的肝脏特异性Anks6敲除小鼠模型。研究结果进一步显示,巨噬细胞募集与ANKS6缺陷肝中的门静脉纤维化有关(见图二);发育中肝脏中Anks6的失活导致胆管增生和胆汁淤积(见图三);Anks6KO胆道增生与细胞周期活性增加有关(见图四);胆管扩张伴随Anks6KO肝脏进行性门静脉纤维化(见图五);门静脉纤维化与促炎信号活性和巨噬细胞募集增加有关(见图六);炎性巨噬细胞促进Anks6KO小鼠门静脉周围纤维化进展(见图七);氯膦酸盐介导的巨噬细胞耗竭减少门静脉纤维化并改善Anks6KO肝脏的胆道功能(见图八、图九)。

(图一)

(图二)

(图三)

(图四)

(图五)

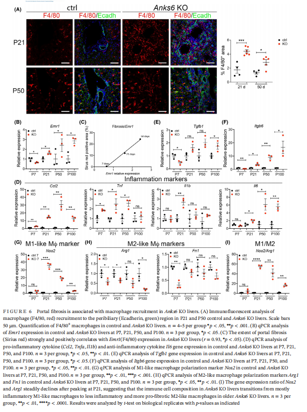
(图六)

(图七)

(图八)

图(九)
讨论
在这里,作者扩展了基于ARPKD的研究,并发现该变体导致ANSK6的结构变化mRNA通过跳过外显子。虽然无法确定这种突变是否导致ANKS6蛋白的丢失或截断,但对患者肝活检的免疫荧光分析显示胆管上皮细胞的初级纤毛中完全没有ANKS6,一致认为突变会导致ANKS6纤毛功能丧失。总的来说,对ANKS6患者肝活检中巨噬细胞群的表型特征表明,炎性巨噬细胞在CHF发病机制中起关键作用。
本研究的一个中心发现是,无论潜在的基因突变如何,炎性单核细胞/巨噬细胞都是CHF发病机制的重要组成部分。因此,有必要进一步研究以研究哪些单核细胞/巨噬细胞群应以减轻CHF的炎症反应为目标,以及靶细胞是否因疾病阶段而异,即M1样与M2样巨噬细胞。

