摘要:
树突棘在发育过程中的修剪需要自噬。这一过程是由长期抑郁(LTD)样机制促进的,这导致人们推测LTD,一种突触可塑性的基本形式,也需要自噬。在这里,我们发现通过激活NMDA受体或代谢谷氨酸受体诱导LTD启动小鼠突触后树突的自噬。树突状自噬囊泡(AVs)与内吞机制平行作用,从细胞膜上去除AMPA受体亚基进行降解。在NMDAR-LTD过程中,关键的突触后蛋白被隔离用于自噬降解,这可以通过对纯化的avs的定量蛋白质组学分析来揭示。锥体生物发生的药理抑制,或锥体神经元中atg5的条件消融,可以消除LTD,并触发海马的持续增强。这些突触可塑性的缺陷可以通过在CA1区的突触后锥体神经元中特别敲除atg5来再现。兴奋性神经元中自噬缺陷的小鼠在逆转学习中表现出反应的改变,这有利于突触可塑性在行为灵活性中的作用。因此,树突中自噬机制的局部组装确保了突触后成分的降解,并促进了LTD的表达。
介绍
巨自噬(以下简称自噬)是一种高度保守的机制,自噬囊泡(AVs)将细胞成分递送至溶酶体进行降解。AVs的生物发生是一个多步骤过程,需要U形隔离膜(也称为吞噬细胞)的成核,当它拉长并最终关闭以形成完整的双膜结合AV时,它会隔离货物,如前所述。
虽然最初被认为是一个大规模的过程,但人们越来越认识到神经元自噬也可以发挥特定的功能。根据这一概念,自噬对更高的大脑功能和突触可塑性的潜在机制的贡献开始得到解决。例如,最近显示自噬参与记忆形成和擦除。此外,我们之前的工作表明,神经元自噬受到脑源性神经营养因子(BDNF)的负调节,这是突触可塑性的关键调节因子,抑制自噬可以挽救与BDNF缺陷相关的突触缺陷。
虽然在突触前侧自噬已被证明可能通过降解突触小泡来调节神经递质的释放,如前所述,或通过控制轴突内质网,它在调节突触后过程中的作用不太了解。最近的研究结果表明,自噬可以促进AMPA和GABA受体的降解。此外,它被证明是发育性脊柱修剪的兴奋性神经元中细胞自主需要的,一个过程被认为是由类似于突触强度的长期抑制(LTD)的机制介导的。
LTD是一种主要形式的长效突触可塑性,是广泛物种的关键认知功能的基础。这种形式的可塑性严重依赖于突触后成分的降解,在某些情况下是突触后结构的降解,其机制仍然缺乏特征。在这项研究中,通过研究LTD与锥体神经元中这一主要细胞蛋白降解途径之间的相互作用和相互依赖关系来解决自噬是否在这一过程中发挥作用。本文研究结果表明,自噬对于LTD是必不可少的。
方法与结果
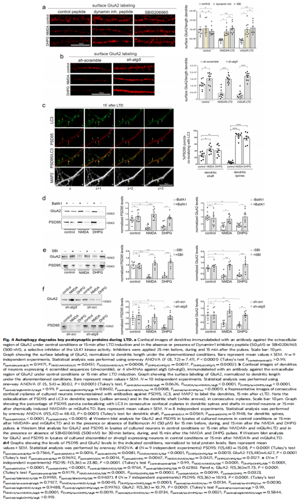
本研究通过LTD与锥体神经元中这一主要细胞蛋白降解途径之间的相互作用和相互依赖关系来解决自噬是否在这一过程中发挥作用。研究结果显示,NMDAR-和mGluR-LTD触发培养神经元树突中自噬结构的快速形成(见图一);自噬囊泡在LTD后的突触后树突中局部产生(见图二、图三);自噬在LTD期间降解AMPAR亚基和突触后蛋白(见图四);NMDAR-LTD上自噬货物的蛋白质组学分析(见图五);自噬启动机制的封锁废除了LTD(见图六);LTD的突触后锥体神经元需要细胞自主地进行自噬(见图七);锥体神经元自噬缺陷影响认知灵活性(见图八);

(图一)

(图二)

(图三)

(图四)

(图五)

(图六)

(图七)

(图八)
结论
本文研究结果强调了降解自噬在突触可塑性和相关行为背景下的作用。它们还有助于揭示自噬在突触前和突触后功能中的不同作用,因为它们正在从最近的研究中出现。

