摘要:
胶质瘤是成人中最常见的恶性原发性脑肿瘤。它们的高度侵袭性使该疾病迄今为止无法治愈,强调了更好地了解驱动胶质瘤侵袭的机制的重要性。胶质纤维酸性蛋白(GFAP)是一种中间丝蛋白,是星形胶质细胞和神经干细胞衍生的胶质瘤的特征。胶质瘤恶性肿瘤与GFAP可变剪接的变化有关,因为经典同工型GFAPα在高级肿瘤中下调,导致GFAPδ同工型在网络中的优势增加。在这项研究中,我们使用了活体成像和离体脑切片侵袭模型。我们表明GFAPδ和GFAPα异构体差异调节胶质瘤细胞的肿瘤动力学。任一同种型的消耗都会增加神经胶质瘤细胞的迁移能力。值得注意的是,GFAPδ耗尽的细胞随机迁移通过脑组织,而GFAPα耗尽的细胞显示出定向持续侵入脑实质。这项研究表明,GFAP网络的不同组成导致了胶质瘤的特定迁移动力学和行为。

介绍
多形性胶质母细胞瘤(GBM,IV级胶质瘤)是中枢神经系统最常见和最具侵袭性的肿瘤,发病率为每100,000人3例,诊断后的粗中位生存期为9个月。GBM目前是无法治愈的,这在很大程度上是由于胶质瘤细胞的高度侵袭性。GBM的标准护理治疗包括手术切除肿瘤,然后进行化疗和放疗,但未能完全根除高侵袭性神经胶质瘤细胞。结果,患者经常在治疗后复发并且肿瘤迅速重新生长。
在之前的研究中,作者和其他人已经表明,胶质瘤恶性肿瘤与GFAP剪接异构体水平的改变有关。因此,癌症基因组图谱(TCGA)数据库的RNA测序分析表明,胶质瘤恶性程度的增加与GFAP的总体表达降低以及相对于GFAPα6向更高水平的选择性剪接变体GFAPδ的转变有关.在体外增加GFAPδ/α比率会导致编码蛋白质的基因上调,这些蛋白质参与细胞与细胞外基质(ECM)之间的相互作用,例如层粘连蛋白、整合素和基质金属蛋白酶2(MMP-2)。此外,神经胶质瘤组织样本的免疫组织化学分析将GFAPδ表达与改变的细胞形态以及基于神经影像学的更具侵袭性的肿瘤联系起来。尽管这些观察结果暗示了GFAP同种型表达改变后胶质瘤细胞行为的改变,但尚未对改变的行为进行全面表征。
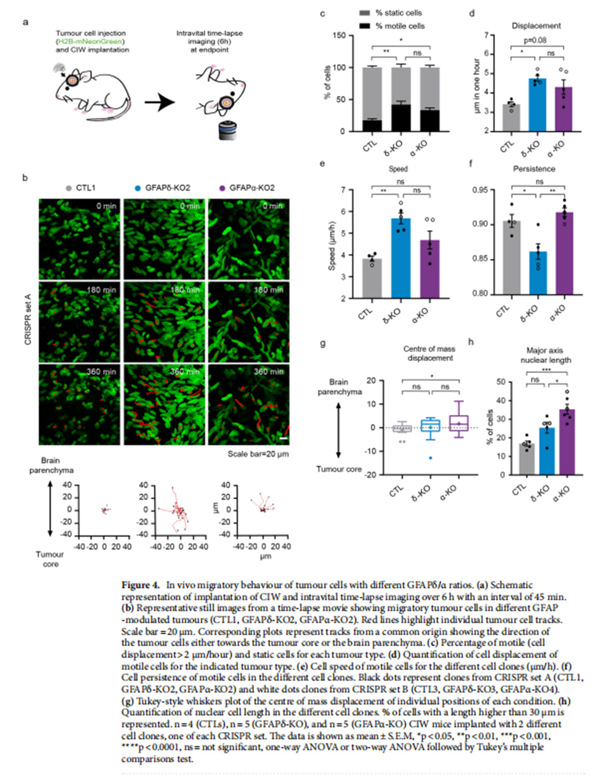
在这项研究中,作者研究了GFAP异构体表达的操纵如何影响人胶质瘤细胞的侵袭和生长动力学离体和体内。我们通过活体成像纵向监测了总共12个U251-MG胶质瘤细胞克隆的生长模式,这些细胞在离体器官型小鼠脑切片和体内小鼠大脑中从GFAPα或GFAPδ同种型中耗尽。作者表明,GFAP网络的操作强烈影响神经胶质瘤细胞的运动性和肿瘤生长模式。GFAPδ-KO细胞形成更致密的肿瘤,与对照肿瘤相比具有增加的运动性并且随机迁移,而GFAPα-KO细胞显示出更分散的生长模式并且更持久地向脑实质迁移。
方法与结果
低级别和高级别胶质瘤之间的GFAP异构体表达不同(见图一);使用CRISPR-Cas9修饰GFAPisoform表达(见图一);GFAP亚型的消耗增加了离体器官型脑切片中的细胞侵袭(见图二);GFAPα同种型的消耗导致体内更多的弥漫性肿瘤(见图三);GFAP同种型的消耗增加了运动性并改变了体内的入侵模式(见图四);

(图一)

(图二)

(图三)

(图四)
讨论
神经胶质瘤的侵袭性使该疾病具有高度侵袭性且难以治疗。因此,准确了解驱动胶质瘤细胞侵袭的机制对于开发新的抗侵袭治疗策略至关重要。在这项研究中,我们使用器官型脑切片侵袭模型和通过CIW的活体成像研究了GFAP同种型在胶质瘤细胞侵袭中的作用。我们表明,GFAPδ/α比率通过调节细胞迁移速度、方向性和持久性来影响离体和体内神经胶质瘤细胞的宏观生长模式。重要的是,我们证明GFAPδ-KO细胞在体内与CTL和GFAPα-KO细胞相比显示出更高的运动性,但随机移动。另一方面,GFAPα-KO细胞更持久地移动并且具有向脑实质迁移的强烈趋势。
目前尚不清楚如何在IV级肿瘤中建立GFAPisoform表达的转变。与非恶性细胞相比,已知选择性剪接事件在肿瘤组织中更频繁地发生,并且剪接机制的失调会驱动神经胶质瘤的侵袭性。最近,人们发现缺氧可以诱导胶质瘤中成人到胎儿的剪接转变,受肌肉盲样蛋白(MBNL)的调节。缺氧被认为是胶质瘤侵袭的重要驱动因素,通常与IV级胶质瘤相关。GFAP具有多个预测的低氧相关剪接因子MBNL60的结合基序,缺氧、GFAP可变剪接和细胞侵袭之间的联系仍有待研究。
总之,本研究的工作证明了GFAP异构体在微调胶质瘤侵袭和肿瘤动力学中的重要性。总之,对驱动形成胶质瘤的不同GFAP阳性人群侵袭行为的机制的深入了解将有助于在未来制定更好的抗侵袭治疗策略。
文章出自:细胞实验 想了解更多请关注:http://www.do-gene.cn/

