摘要:
他汀类药物的抗癌特性是有争议的,并且可能取决于具体情况。最近对人肺腺癌的病理学/流行病学研究表明,在他汀类药物使用者中,促肿瘤巨噬细胞减少与向低级别肿瘤的转移相关,但矛盾的是,与非使用者相比,生存率更差。为了研究所涉及的机制,我们对用阿托伐他汀治疗的小鼠肺腺瘤/腺癌模型进行了表征。在这里,我们显示阿托伐他汀通过抑制促肿瘤巨噬细胞向肿瘤微环境的募集来抑制癌前疾病,部分表现为抑制Rac介导的CCR1配体分泌。然而,长期的阿托伐他汀治疗会导致耐药性和肺腺瘤进展为侵袭性疾病。+骨髓细胞和三级淋巴结构。这些发现表明,从长期来看,阿托伐他汀在肺腺癌中的任何化学预防功能都被间质重塑所覆盖,从而为使用他汀类药物的肺腺癌患者的不良生存率提供了机制见解。
介绍
他汀类药物是广泛使用的降胆固醇药物,可抑制甲羟戊酸途径的关键调节剂3-羟基-3-甲基戊二酰辅酶A(HMG-CoA)还原酶,以促进胆固醇生物合成和类异戊二烯的产生。除了降低胆固醇的功能外,他汀类药物已被证明在多种动物模型中发挥体内抗癌活性,并在体外诱导几种癌细胞系的细胞周期停滞或凋亡。通过甲羟戊酸途径产生类异戊二烯对于RAS/RHO家族小GTP酶的蛋白质异戊二烯化至关重要,而小GTP酶的C端异戊二烯化是其膜锚定和激活的先决条件。通过抑制甲羟戊酸途径抑制小GTP酶异戊二烯化已被提议作为支持他汀类药物抗肿瘤和免疫调节功能的关键机制之一。
许多流行病学研究表明,他汀类药物的使用与降低癌症发病率/癌症相关死亡率之间存在关系。然而,他汀类药物的使用与癌症发病率/死亡率之间的因果关系仍然难以捉摸。值得注意的是,主要用于研究他汀类药物对心血管疾病的预防作用的随机试验的二次分析未能证明其抗癌作用,尽管这可能是由于大多数试验的观察期相对较短。我们最近报道说,他汀类药物的使用与人肺腺癌的肿瘤实质和间质区域中CD68+CD163+促肿瘤相关巨噬细胞(TAM)比例的降低有关。然而,这种抑制作用仅限于原位区域,在侵袭区域未检测到,这表明侵袭区域内的TAM对他汀类药物的作用无效。事实上,尽管原位TAM减少区域和他汀类药物使用者向低级别肿瘤的转变,使用他汀类药物的同一肺腺癌患者队列的预后略差于非使用者。这意味着他汀类药物对局部疾病的任何有益作用在进展为侵袭性腺癌期间被抵消。
为了研究他汀类药物使用与肺腺癌进展之间的因果关系和机制关系,我们利用了两种本地的、基因工程的肺肿瘤发生小鼠模型:一种由BRAFV600E驱动,可发展为癌前腺瘤,另一种是由BRAFV600E驱动的。由KRASG12D导致腺癌发展。我们表明,体内他汀类药物治疗可抑制这些模型中的早期肺肿瘤发展,有效抑制TAM积累,通过消除自分泌CC趋化因子分泌介导。然而,长期治疗有助于在KRASG12D中进展为晚期腺癌通过与Gr1+骨髓细胞积累和三级淋巴结构发育相关的广泛基质重组建立模型。这些发现为他汀类药物使用者肺腺癌发病率降低但使用他汀类药物的肺腺癌患者预后较差的临床观察提供了机制见解。
方法与结果
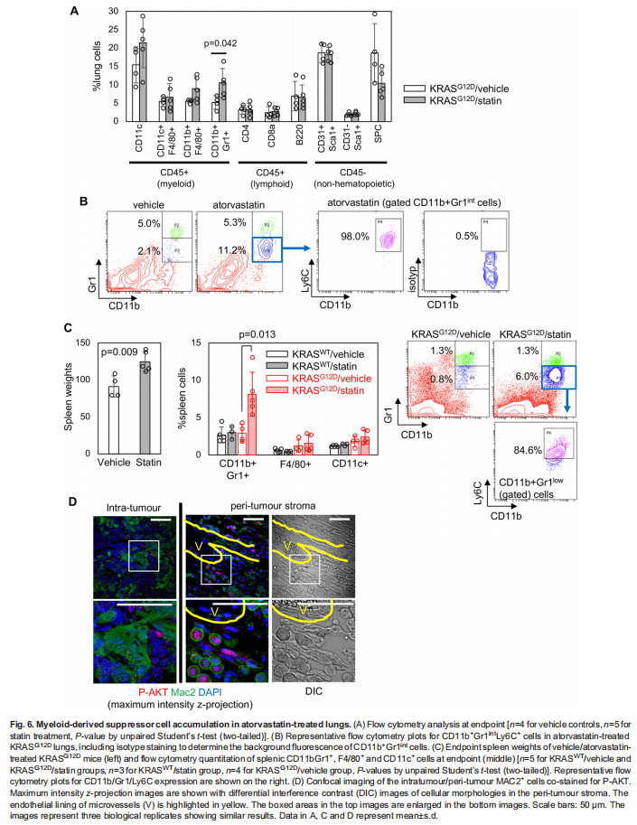
我们首先使用了BRAFV600E小鼠肺模型,其中在Cre诱导后,癌前腺瘤被BRAFWT基质巨噬细胞谱系细胞包围。实验结果显示,阿托伐他汀抑制BRAFV600E驱动的肺腺瘤发展(见图一、图二);阿托伐他汀抑制KRASG12D驱动模型中的TAM积累(见图三);阿托伐他汀破坏自分泌CCR1信号(见图四);长期阿托伐他汀治疗诱导进展为浸润性腺癌(见图五);Ly6C+单核细胞通过长期阿托伐他汀治疗扩增(见图六);阿托伐他汀诱导的肿瘤进展与额外的驱动突变无关(见图七),没有证据表明在阿托伐他汀耐药肿瘤中进行免疫编辑(见图七)。

(图一)

(图二)

(图三)

(图四)

(图五)

(图六)

(图七)
结论
总体而言,本文的数据证实了他汀类药物在肺腺癌早期对TAM谱系细胞的疗效,但要注意不要长期使用它们。我们的数据还表明,其他TAM靶向疗法的临床开发可能会受到类似耐药性问题的阻碍。因此,需要全面了解基质驱动的耐药性和TAM异质性的机制基础,以便制定更好的策略来有效靶向肺腺癌中的TAM。由于本研究中的BRAFV600E和KRASG12D模型都没有特别的免疫原性,因此研究阿托伐他汀在免疫原性和进行性肺腺癌模型中的影响也将很有趣。

