摘要:
距下骨关节炎(STOA)常继发于慢性踝关节扭伤,严重影响患者的生活质量。由于其病因和发病机制尚未得到明确研究,目前缺乏有效的保守治疗方法。尽管它们已被用于组织修复,但富含血小板的血浆衍生外泌体(PRP-Exo)具有保留率低和治疗效果短的缺点。本研究旨在确定在热敏水凝胶(Gel)中加入PRP-Exo是否会增加它们在关节中的保留,从而对由于横断侧韧带(距腓前韧带(ATFL)/跟骨)建立的慢性机械不稳定性而对STOA发挥治疗作用腓骨韧带(CFL))。PRP-Exo并入凝胶(Exo-Gel)系统,由Poloxamer-407和188混合物基热响应水凝胶基质以最佳比例组成,由其Exo释放能力和凝胶对不同温度响应的流变学确定。体外评价Exo-Gel的生物活性,体内评价Exo-Gel对STOA的治疗作用。Exo-Gel连续释放Exo28天可促进小鼠骨间充质干细胞(mBMSCs)和软骨细胞的增殖和迁移,同时增强mBMSCs的成软骨分化,抑制炎症诱导的软骨细胞变性。体内实验证实,Exo-Gel增加了Exo的局部保留,抑制了软骨细胞的凋亡和肥大,增强了它们的增殖,并可能在干细胞募集中发挥作用,以延缓STOA的发展。因此,结合在热敏凝胶中的PRP-Exo的递送提供了一种新的无细胞治疗方法,并对STOA具有治疗作用。


(本文图形概要)
介绍
踝关节扭伤是与体育活动和运动参与相关的最常见损伤,约占校际运动中所有损伤的60%。每年大约200万例急性踝关节扭伤的医疗费用估计约为42亿美元。因此,它是一个重大的公共卫生问题和重大的医疗保健负担,尽管踝关节扭伤通常被认为是一种无关紧要的伤害。
大多数骨关节炎的治疗方法,尤其是踝关节OA的治疗方法都是姑息性的,不能阻止疾病的进展,也不能替代退化的软骨。目前急需一种既能维持关节功能又能减轻疼痛的有效保守治疗方法,以提高患者的生活质量。富血小板血浆(PRP)是一种通过自体血液离心获得的自体血液制品。它含有高浓度的血小板和大量的生长因子。各种生长因子和细胞因子从脱颗粒的血小板中释放出来,在关节稳态和愈合中发挥着至关重要的作用。
考虑到Exo的这种立即被淘汰,这将导致治疗暴露的减少,学者们对使用可注射水凝胶(Gel)来增加治疗药物的保留进行了深入研究。在凝胶中加入Exo可以使Exo的控制释放时间更长,这甚至可以进一步增加治疗暴露并最大限度地提高其疗效。基于合成材料(例如聚(乙二醇)(PEG)或聚(N-异丙基丙烯酰胺)基))易于调节,并具有可控的生化特性。此外,它们可能不太容易受到批次间变化的影响,并且是最有希望增加Exo局部保留的候选系统。以前,使用生物安全泊洛沙姆(Poloxamer-407和188)开发了一种热响应性原位凝胶药物递送系统,这是一种非离子两亲共聚物,由聚氧丙烯(PPO)的中央疏水嵌段和两个聚氧乙烯(PEO)的亲水嵌段组成。两种亲水性聚环氧乙烷(PEO)。凝胶的热响应特性可归因于泊洛沙姆在一定条件下的反相热凝胶化。然而,PRP-Exo联合热敏凝胶是否能延长Exo的保留时间并增强治疗效果尚不清楚。
在这里,作者研究了使用带有泊洛沙姆的热敏凝胶作为PRP-Exo递送的平台,旨在延长Exo向靶器官的局部递送。本研究中,PRP-Exo掺入凝胶(Exo-Gel)延长了具有生物活性的Exo的释放,促进了小鼠骨间充质干细胞(mBMSCs)和软骨细胞的增殖和迁移,增强了mBMSCs的成软骨分化,保护软骨细胞在体外抑制炎症诱导的细胞凋亡和变性。在横切ATFL/CFL后的踝关节外侧不稳定小鼠模型中,与单独使用Exo相比,Exo-Gel增加了外泌体在踝部的保留,因此可能通过内源性mBMSCs归巢诱导损伤部位来提高STOA的治疗效果,诱导软骨分化,
方法与结果
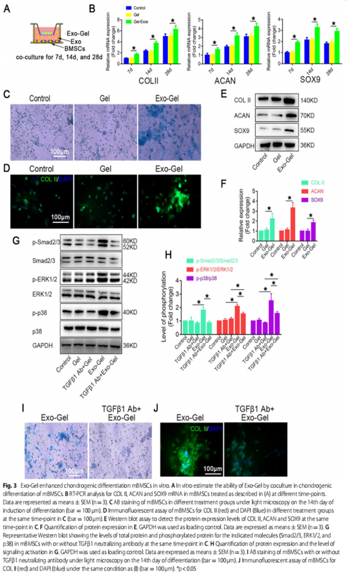
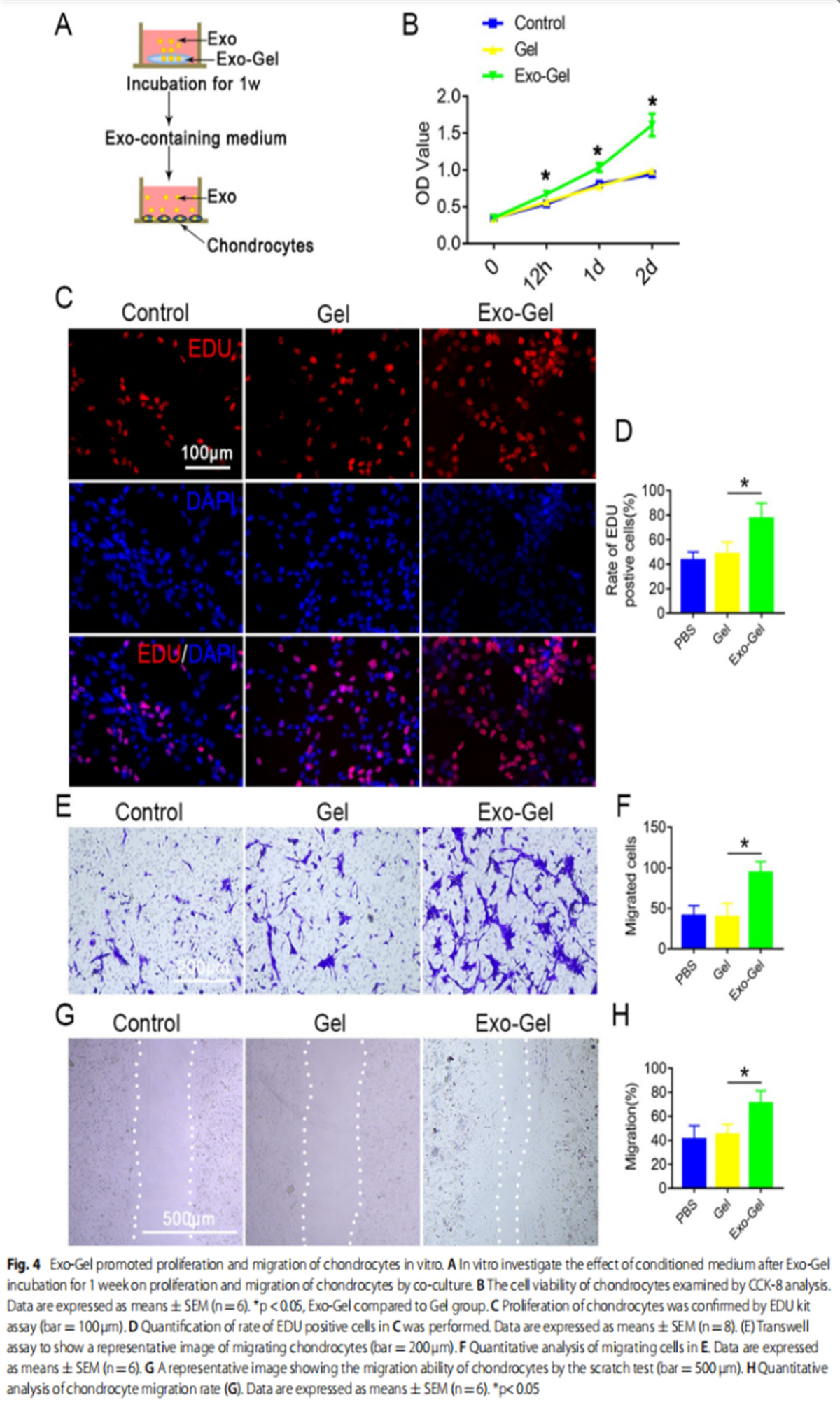
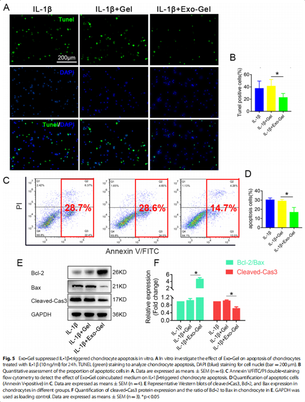
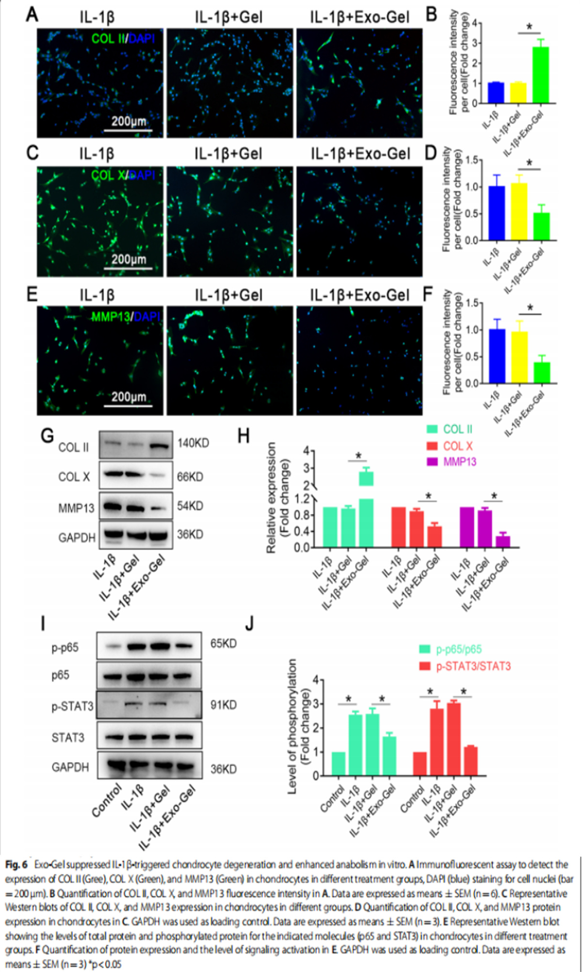
在这里,本文研究了使用带有泊洛沙姆的热敏凝胶作为PRP-Exo递送的平台,旨在延长Exo向靶器官的局部递送。实验结果显示,PRP-Exo的表征、Exo-Gel的表征(见图一);Exo-Gel促进mBMSCs的增殖和迁移(见图二);Exo-Gel促进mBMSCs的软骨形成分化(见图三);Exo-Gel促进软骨细胞的增殖和迁移(见图四);Exo-Gel抑制IL-1β诱导的软骨细胞凋亡和变性(见图五、图六);Exo-Gel增强了Exo在四肢中的保留(见图七);Exo-Gel缓解STOA(见图八);Exo-Gel抑制距下关节软骨退化(见图九)。

(图一)

(图二)

(图三)

(图四)

(图五)

(图六)

(图七)

(图八)

(图九)
结论
在这项研究中,PRP衍生的Exo被纳入热敏凝胶中作为持续递送系统。我们的研究表明,PRP-Exo对mBMSCs功能具有正向调节作用,并对IL-1β诱导的体内软骨细胞凋亡和退化起到保护作用。与仅注射Exo相比,该系统的应用允许将Exo保留在脚踝中,从而保持Exo的局部浓度。总之,Exo-Gel对抑制软骨退化和STOA的发展具有有效作用。
文章出自:动物实验外包 想了解更多请关注:http://www.do-gene.cn/

