摘要:
CD26已被报道为具有肿瘤起始特性的结直肠癌干细胞和结直肠癌(CRC)转移能力的标记物。在本研究中,我们研究了CD26对结直肠癌血管生成和转移的功能作用及其潜在的机制。CD26过表达或抑制的功能效应可以通过伤口愈合实验,以及在体外和小鼠模型中的细胞迁移和侵袭实验来确定。通过全基因组mRNA表达阵列鉴定CD26调控的差异表达基因,并通过定量PCR进行验证。CD26在体外功能性调节CRC细胞的迁移和侵袭,在体内调节血管生成和转移。全基因组mRNA表达阵列和qPCR结果显示,MMP1在CD26+亚群中表达上调,随后的实验表明,CD26对CD26抑制或过表达的CRC细胞系中的MMP1有调控作用。此外,过表达CAV1消除了CD26调控的MMP1的诱导。本研究证实了CD26在诱导CRC迁移、侵袭、血管生成和转移中的功能作用,并确定了MMP1和CAV1可能参与了这一过程。CD26是对抗肿瘤进展的改善CRC患者预后的一个有吸引力的治疗靶点。

介绍
结直肠癌(CRC)是全球第三大流行和第四大致命的癌症类型。事实上,很大一部分CRC患者会发生同步或异时肝转移。尽管采用当今先进的治疗方案,但伴有肝转移的CRC患者的5年生存率低于10%。了解转移的潜在机制对于开发新的治疗策略很重要。
在这项研究中,作者发现CD26的敲低会损害CRC细胞迁移、侵袭、血管生成和肝转移。分子研究表明,CD26诱导结直肠癌中MMP1水平,可能通过其对CAV1的负调节。这些发现证明了CD26诱导的CRC转移的机制,可能是治疗CRC的一个有吸引力的靶点。
方法与结果
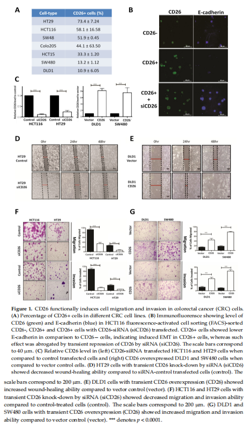
为了研究CD26是否在功能上诱导CRC转移,我们在荧光激活细胞分选(FACS)分选的CD26+和CD26- HCT116细胞中测定了作为上皮标志物标志的E-钙粘蛋白的水平。研究结果显示,CD26+结直肠癌(CRC)细胞中的瞬时CD26抑制损害上皮间质转化(EMT)途径、CD26诱导的结肠直肠癌(CRC)体外迁移和侵袭(见图一);小鼠模型中的CD26敲低损害结直肠癌(CRC)转移和血管生成(见图二、图三);基因表达谱显示CD26+细胞中MMP1升高(见图四)CD26通过CAV1功能性调节MMP1表达(见图五)。

(图一)

(图二)

(图三)

(图四)

(图五)
结论
本研究证明了CD26在诱导CRC迁移、侵袭、血管生成和转移中的功能作用,并确定了MMP1和CAV1在这一过程中的潜在参与。CD26是一种有吸引力的治疗靶点,可用于对抗肿瘤进展以改善CRC患者的预后。
文章出自:细胞实验外包 想了解更多请关注:http://www.do-gene.cn/

