摘要:
端粒重复结合因子2(TRF2)是一种参与端粒完整性的关键蛋白,在几种人类癌症中过度表达并促进肿瘤形成和进展。最近,在端粒外也发现了TRF2,它可以影响基因表达。在这里,我们提供证据表明TRF2能够调节microRNA(miRNA)的表达,这是在人类肿瘤中改变的小型非编码RNA。在受TRF2调节的miRNA中,我们关注miR-193b-3p,这是一种与癌症基因组图谱数据集中人类结直肠癌患者的TRF2表达呈正相关的oncomiRNA。在机制层面,miR-193b-3p表达的控制需要TRF2与染色质组织因子的协同作用CTCF。我们发现CTCF与TRF2物理相互作用,从而推动TRF2正确定位在miR-193b-3p宿主基因上游的结合位点上。TRF2在已识别区域上的结合对于促进miR-193b3p的表达是必要的,而miR-193b3p反过来又会抑制肿瘤抑制性甲基转移酶SUV39H1的翻译并促进肿瘤细胞增殖。miR-193b-3p致癌特性的转化相关性在患者中得到证实,其中TRF2和miR-193b-3p之间的关联具有预后价值。

介绍
端粒重复结合因子2(TRF2)是构成庇护素复合物的六种蛋白质之一,它参与维持端粒完整性和基因组稳定性。特别是,TRF2通过其与双链端粒重复序列(TTAGGG)的结合,提供保护性加帽功能,抑制DNA损伤反应(DDR)和非同源末端连接(NHEJ),避免末端部分的错误识别染色体作为DNA损伤的部位。此外,已发现TRF2可用作拓扑应力传感器,可抵消由于高度异色DNA区域的复制叉的失速而导致的端粒脆弱性。
大约十年前,一项开创性研究打破了TRF2仅在端粒作用的想法,首先证明存在TRF2的端粒外结合位点:着丝粒周围卫星III(satIII)序列和间质端粒序列(ITS),端粒-像TTAGGG序列一样在整个基因组中扩散。这些新结合位点的发现标志着TRF2生物学的一个转折点。
方法与结果
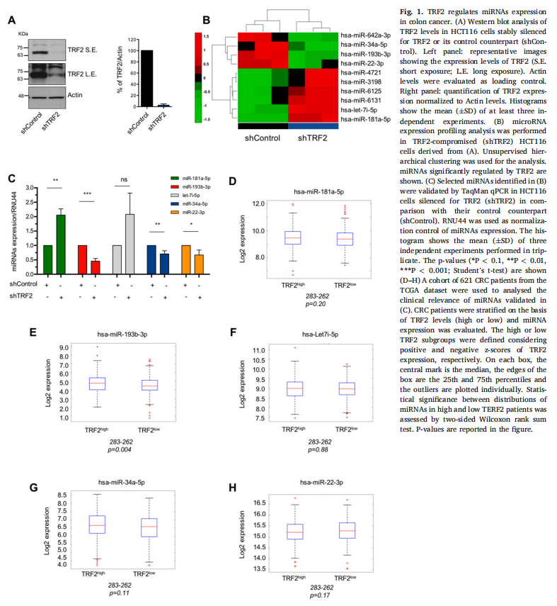
作者研究了TRF2调节miRNA表达的能力。为了验证这一假设,对HCT116人结直肠腺癌细胞进行了微阵列杂交试验,对TRF2稳定沉默。研究结果显示,TRF2影响CRC细胞中的microRNAs表达(见图一);研究结果进一步显示,TRF2和CTCF共享DNA结合位点并协同促进miR-193b-3p表达(见图二、图三);miR-193b-3p通过靶向SUV39H1促进细胞生长(见图四);miR-193b-3p和TRF2对CRC患者的生存有预后影响(见图五)。

(图一)

(图二)

(图三)

(图四)

(图五)
结论
本文中的实验数据扩展对TRF2的癌症相关活动的一般知识。此外,此处提供的结果提出了TRF2/miR-193b-3p关联作为生物标志物的预后价值,可用于预测临床命运不确定的患者(尤其是II期和III期)的临床结果。
文章出自:细胞实验外包 想了解更多请关注:http://www.do-gene.cn/

